| 發布機構 | 國家市場監督管理總局 | ||
| 文件號 | 國市監認證發〔2022〕69號 | 制發日期 | 2022-07-29 |
國家藥監局、國家知識產權局,各省、自治區、直轄市和新疆生產建設兵團市場監管局(廳、委),總局各司局、各直屬單位:
《“十四五”認證認可檢驗檢測發展規劃》已經2022年7月15日市場監管總局第9次局務會議通過,現印發給你們,請認真貫徹執行。
市場監管總局
2022年7月29日
(此件公開發布)
“十四五”認證認可檢驗檢測發展規劃
為統籌推進“十四五”時期認證認可檢驗檢測行業發展,根據《中華人民共和國國民經濟和社會發展第十四個五年規劃和2035年遠景目標綱要》和《“十四五”市場監管現代化規劃》,制定本規劃。
一、編制背景
(一)“十三五”時期發展成就
“十三五”時期,緊扣認證認可檢驗檢測“傳遞信任,服務發展”的本質屬性,以改革創新為動力,著力完善認證認可檢驗檢測工作體系,不斷加強行業治理能力建設,全面提升供給水平,全方位服務經濟社會發展,為建設質量強國、實現全面建成小康社會戰略目標作出了積極貢獻。
——職能地位顯著提升。習近平總書記作出“推進質量認證體系建設”的重要論述,為認證認可檢驗檢測工作提供了根本遵循。國務院印發《關于加強質量認證體系建設促進全面質量管理的意見》(國發〔2018〕3號),明確把質量認證作為深化供給側結構性改革和“放管服”改革的重要抓手,就質量認證體系建設作出全面部署。檢驗檢測認證服務業列入國家戰略性新興產業分類,在國民經濟和社會發展中發揮重要作用;認證認可檢驗檢測納入統一的市場監管體系,國家認證認可監督管理委員會職責劃入國家市場監督管理總局并對外保留牌子,行政監管職能進一步強化,我國認證認可檢驗檢測行業進入高質量發展階段。
——深化改革持續推進。強制性產品認證制度改革不斷深化,強制性產品認證目錄精簡整合為17類103種產品,對其中19種產品實行企業自我聲明方式,取消強制性認證檢查機構指定,更好發揮“保安全底線”作用;穩步推進認證機構資質審批改革,取消外資認證機構準入前特別管理措施,在全國自貿試驗區根據風險等級分別實施告知承諾和優化審批服務;全面深化檢驗檢測機構資質認定改革,整合產品質量檢驗機構計量認證與檢驗檢測機構資質認定,完善“通用要求+行業特殊要求”模式;優化行政審批程序,全面推行“互聯網+”行政審批模式,審批便捷化程度進一步提高;檢驗檢測認證機構市場化改革穩步推進,市場活力有效激發,服務能力、創新能力和市場競爭力顯著增強。
——制度體系更加完善。推動《網絡安全法》《數據安全法》《密碼法》等多部法律寫入認證認可檢驗檢測相關條款,組織修訂《認證認可條例》,完成《認證機構管理辦法》《認可機構監督管理辦法》《檢驗檢測機構監督管理辦法》等部門規章、規范性文件的制修訂工作,組織清理行政規范性文件和技術規范文件,不斷強化制度規范;完善工業產品、食品農產品、管理體系、服務等認證制度體系,構建統一的綠色產品認證與標識體系,健全國家網絡安全認證制度,建立軌道交通裝備、機器人、無人機、北斗基礎產品等新領域認證制度,發布電子商務、服務、溫室氣體審定核查、科研實驗室等多項認可制度,推動道路運輸、環境、林業等行業建立實施統一的檢驗檢測機構資質認定制度,規范引導“類認證”評價活動,不斷優化制度供給。
——服務成效日益彰顯。認證認可檢驗檢測服務領域不斷拓展,在國民經濟和社會發展各領域廣泛應用,“傳遞信任,服務發展”作用日益彰顯。嚴格強制性產品認證管理,加強食品安全、網絡安全、公共衛生等領域認證認可檢驗檢測工作,有力保障國家安全和社會公共安全、人身健康安全;健全重點產業認證認可檢驗檢測體系,打造質量管理體系認證升級版,推行高端品質認證,實施內外貿“同線同標同質”工程,有效促進產品和服務質量提升;廣泛開展有機、節能、環保、低碳等領域認證認可工作,全面推行統一的綠色產品認證,著力提升機動車檢測、環境監測、碳排放審定核查等服務能力,助力脫貧攻堅和綠色發展、生態文明建設成效明顯;加強合格評定國際合作互認、技術性貿易措施應對等工作,實施認證認可服務“一帶一路”建設愿景與行動,推動貿易便利化程度明顯提升。
——行業發展提質升級。認證認可檢驗檢測服務業迅速發展壯大,綜合實力顯著增強,質量效益不斷提升。截至2020年底,全國共有獲得批準的認證機構724家,頒發有效認證證書270萬張、獲證組織80萬家;獲得資質認定的檢驗檢測機構4.8萬家,出具檢驗檢測報告5.9億份;獲得認可的各類合格評定機構12381家,獲準使用認可標志的認證證書127.6萬張。檢驗檢測認證服務業產值3881億元,“十三五”期間年均增長15%,成為全球增長最快、最具潛力的檢驗檢測認證服務市場。從業機構的創新能力、服務能力和市場競爭力整體提升,獲得高新技術企業認定的從業機構數量比“十二五”末增長1.5倍,規模以上的從業機構業務占比達到85%,涌現出一批具有較強技術、管理和服務優勢的機構品牌。
——市場秩序不斷規范。著力發揮統一市場監管和綜合行政執法體制的職能優勢,不斷完善“法律規范、行政監管、認可約束、行業自律、社會監督”五位一體的行業治理體系,建立以“雙隨機、一公開”監管為基本手段、以重點監管為補充、以信用監管為基礎的新型監管機制,積極運用互聯網、大數據等智慧監管手段,探索推行線上線下一體化監管模式,監管方式和手段不斷創新,監管力度和效能顯著提升。針對社會上反映強烈的認證檢測行業亂象,組織開展認證檢測市場集中整治、防疫用品認證活動專項整治等行動,嚴厲打擊虛假認證、出具不實和虛假檢測報告、買證賣證、網售假冒檢驗檢測報告等違法違規行為,有力維護認證認可檢驗檢測活動的公信力,認證檢測市場秩序明顯好轉。
——國際影響逐步增強。我國累計加入21個合格評定國際組織,在IEC、ISO、IAF等國際組織擔任一系列重要職務,積極參與合格評定國際標準、規則制定,與30多個國家和地區建立合作機制,對外簽署15項多邊互認協議和123份雙邊合作互認安排,在《區域全面經濟伙伴關系協定》(RCEP)框架下達成合格評定合作互認成果,“一帶一路”認證認可合作機制建設取得實質進展,內地與香港、澳門認證認可檢驗檢測合作深度推進,認證認可檢驗檢測促進國際貿易便利化作用日益顯現。
(二)“十四五”時期面臨的新形勢新要求
“十四五”時期,是我國開啟全面建設社會主義現代化國家新征程、向第二個百年奮斗目標進軍的第一個五年。我國已轉向高質量發展階段,統籌國內國際兩個大局,統籌發展和安全,加快建設現代化經濟體系,加快構建以國內大循環為主體、國內國際雙循環相互促進的新發展格局,推進國家治理體系和治理能力現代化,對認證認可檢驗檢測工作提出了更高要求。《國民經濟和社會發展第十四個五年規劃和2035年遠景目標綱要》在實施制造強國、促進服務業繁榮發展、建設高標準市場體系、促進國際國內雙循環、加快綠色轉型發展等多個方面,明確了認證認可檢驗檢測發展的目標任務。黨中央、國務院作出一系列決策部署,對認證認可檢驗檢測工作提出明確要求。《“十四五”市場監管現代化規劃》提出構建現代化市場監管體系,完善國家質量基礎設施,在優化營商環境、加強市場秩序綜合治理、促進市場循環、服務高質量發展、強化消費者權益保護等多方面,明確認證認可檢驗檢測領域的工作措施。認證認可檢驗檢測工作大有可為,面臨難得的發展機遇。
同時,認證認可檢驗檢測工作還存在供給能力不適應需求、社會公信力不足、品牌影響力不強、國際話語權有待提升等問題,必須按照立足新發展階段、貫徹新發展理念、構建新發展格局、推動高質量發展的要求,著力補短板、強弱項、固優勢、促提升,推動認證認可檢驗檢測走高質量發展之路,為經濟社會高質量發展提供有力支撐。
二、總體要求
(一)指導思想
以習近平新時代中國特色社會主義思想為指導,全面貫徹黨的十九大和十九屆歷次全會精神,立足新發展階段、貫徹新發展理念、構建新發展格局,以推動高質量發展為主題,以深化供給側結構性改革為主線,以滿足人民日益增長的美好生活需要為根本目的,以改革創新為根本動力,樹立“大市場、大質量、大監管”的理念,聚焦“市場化、國際化、專業化、集約化、規范化”的發展目標,著力深化改革,強化系統監管,優化服務供給,充分發揮認證認可檢驗檢測作為質量管理“體檢證”、市場經濟“信用證”、國際貿易“通行證”的積極作用,為建設現代化市場監管體系,實現國家“十四五”發展目標作出新貢獻。
(二)基本原則
1.堅持黨的領導,凸顯人民為本
突出政治導向,加強黨對認證認可檢驗檢測工作的領導,全面貫徹黨中央、國務院決策部署,堅持以人民為中心的發展思想,把滿足人民群眾對美好生活需要作為根本目的,把解決人民群眾的切身問題作為工作著力點,以實際行動踐行認證認可檢驗檢測“傳遞信任,服務發展”的本質屬性,增強人民群眾的獲得感。
2.堅持系統觀念,深化改革創新
突出問題導向,以深化改革破解發展中的深層次矛盾和問題,從更大范圍、更深層次全面推進“放管服”改革,著力推進市場準入、制度實施、監督管理、國際合作等重點領域改革,增強改革的整體性、系統性、協同性,努力營造市場化、法治化、國際化營商環境,進一步激發市場活力。
3.堅持市場主導,提升供給能力
突出需求導向,以市場需求引導服務供給能力提升,以服務供給能力提升激發市場需求,形成需求牽引供給、供給創造需求的更高水平動態平衡,擴大認證認可檢驗檢測的高質量供給,服務經濟社會高質量發展。
4.堅持統籌兼顧,服務發展大局
突出目標導向,聚焦“十四五”時期經濟社會發展目標,全面提升認證認可檢驗檢測服務構建新發展格局的能力水平。圍繞促進國內國際雙循環,推動認證認可檢驗檢測“引進來”“走出去”相結合;圍繞統籌發展和安全,堅持“保安全底線”“拉質量高線”相結合。
5.堅持多元共治,維護社會公信
突出結果導向,充分發揮統一市場監管體制的綜合效能,完善“法律規范,行政監管,認可約束,行業自律,社會監督”相結合的多元共治體系,強化系統監管和綜合治理,構建認證認可檢驗檢測活動全過程追溯機制,堅決維護認證認可檢驗檢測工作的公信力和有效性。
(三)發展目標
圍繞“市場化、國際化、專業化、集約化、規范化”發展要求,加快構建統一管理、共同實施、權威公信、通用互認的認證認可檢驗檢測體系,更好服務經濟社會高質量發展,努力實現以下主要目標。
1.市場化改革取得新進展,市場活力有效激發。認證機構資質審批、檢驗檢測機構資質認定、認證人員管理、強制性產品認證等領域改革全面深化,檢驗檢測認證要素市場化配置機制更加健全,認證認可檢驗檢測機構的第三方屬性更加鮮明,市場活力和市場競爭力持續提升。
2.國際化發展實現新突破,國際影響顯著提升。遵循國際通行規則,不斷完善國際化與中國化相結合的合格評定體系,我國參與合格評定國際標準及規則制定取得新的突破,在國際合格評定活動中的參與度和話語權持續提升;與主要貿易伙伴建立常態化雙邊合作機制,與主要合格評定國際組織建立深度參與機制,多雙邊合作互認安排覆蓋范圍更加廣泛,“一帶一路”認證認可合作機制取得實質性成果,我國認證認可制度的國際互認度明顯提升,合格評定機構的國際化業務顯著拓展,形成一批具有國際影響力的制度品牌和機構品牌。
3.專業化提升達到新水平,服務供給不斷優化。認證認可檢驗檢測行業創新、管理、服務能力和綜合實力整體提升,從業機構及人員隊伍能力素質不斷優化,創新研發投入及產出比重逐步提高,新領域認證認可制度和檢驗檢測服務供給持續增加,合格評定關鍵核心技術攻關成果應用取得良好效益,國家安全、戰略產業等關鍵領域認證認可檢驗檢測技術實現安全可控,檢驗檢測儀器設備“卡脖子”問題得到有效解決,合格評定領域數字化應用水平逐步提升。
4.集約化整合形成新格局,行業結構趨于優化。檢驗檢測認證行業“小散弱”現象得到明顯改觀,檢驗檢測認證服務業結構布局更加合理;大型機構綜合實力顯著增強,龍頭帶動作用有效發揮;中小型機構專業化能力明顯提升,形成一批“專精特新”機構;檢驗檢測認證公共服務平臺和檢驗檢測高技術服務業集聚區建設取得新進展,輻射帶動效應更加顯現。
5.規范化發展呈現新面貌,行業治理明顯加強。“法律規范、行政監管、認可約束、行業自律、社會監督”相結合的監管體系更加完備;全面建立以“雙隨機、一公開”監管為基本手段、以重點監管為補充、以信用監管為基礎的新型監管機制,“互聯網+監管”模式全面運行,形成多部門聯合監管、多種監管手段相互融合、監管機制方法不斷創新的系統監管和協同監管格局;檢驗檢測認證領域監管整治成效持續深化,不發生區域性、系統性、行業性風險,認證認可檢驗檢測工作有效性和公信力持續提升。


三、發展任務
(一)全方位服務高質量發展
貫徹創新、協調、綠色、開放、共享的新發展理念,深入推進質量強國建設,大力開展質量提升行動,全面提升認證認可檢驗檢測服務供給水平,推動質量變革、動力變革、效率變革,促進質量提升和產業升級,助推經濟社會高質量發展。
1.服務制造強國、質量強國建設
(1)促進產業基礎能力提升。圍繞推進工業強基,強化基礎原材料、基礎零部件、基礎工藝、基礎設施的認證認可檢驗檢測支撐能力,支撐實施產業基礎再造工程。推進鋼鐵、有色、石化、輕工、紡織、建材等基礎原材料產業領域的檢驗檢測認證能力提升,支持科研院所、骨干企業、從業機構組建檢驗檢測認證創新聯盟,加強重點基礎材料和新材料檢驗檢測技術攻關,建立具有較高行業影響力的認證制度,促進基礎原材料產業結構調整升級;完善基礎零部件產品認證制度,強化認證一致性保障能力,提升電子元器件認證的國際互認度,推動北斗基礎產品認證的拓展應用,促進基礎零部件、元器件質量提升;圍繞基礎工藝改造升級,協同推動相關產業領域合格評定方案優化完善,提升企業質量診斷、改進、驗證等能力;建立健全物聯網、工業互聯網、車聯網等領域認證制度和檢驗檢測體系,強化新一代信息基礎設施建設的支撐保障能力。
(2)推動產業鏈供應鏈現代化。健全覆蓋產業鏈供應鏈全過程的質量認證和檢驗檢測體系,促進產業鏈供應鏈安全暢通和優化升級。運用國際先進質量標準和方法,在航空、鐵路、城市軌道交通、汽車、建筑、醫藥、信息、環保等重點產業,探索建立適合行業特點的質量認證制度,推動質量管理向全供應鏈、全產業鏈、產品全生命周期延伸;推行供應鏈安全管理體系、業務連續性管理體系、合規管理體系等新型管理體系認證,提升供應鏈管理水平;優化檢驗檢測認證服務模式和產業布局,為產業鏈供應鏈上下游提供一體化服務,鼓勵產業鏈供應鏈頭部企業、集群企業引導采信,降低市場采購成本,提升產業鏈供應鏈運行效率。
(3)支撐制造業優化升級。實施“重點產業質量認證提升行動”,深入開展“質量管理體系認證升級活動”,引導各類企業提升質量管理水平,鼓勵認證機構研發高于行業通用標準的高端品質認證,大力開展軌道交通、智能裝備、無人機、機器人、智能家電、車聯網產品等認證,探索開展新型儲能、物聯網、區塊鏈、隱私計算等認證,助推制造業提質升級。實施“檢驗檢測助推產業升級行動”,提升重點行業檢驗檢測技術支撐能力,依托戰略性新興產業、制造業產業集群布局建設專業化檢驗檢測平臺,突破一批基礎性、公益性和產業共性技術瓶頸,支撐企業創新發展和產業轉型升級。
(4)助力服務業高質量發展。加快構建服務業認證認可體系,開展服務認證示范活動,促進服務業標準化、品牌化建設,提高服務品質和服務效率。在生產性服務業領域,積極推動工程建設、數字設計、物流運輸、節能環保服務、綠色數據中心等服務認證,加強重大交通基礎設施、城市軌道交通運行維護、郵政快遞包裝、智能化物流裝備等檢驗檢測能力建設,促進服務型制造等新業態發展,推動生產性服務業向專業化和價值鏈高端延伸;在生活性服務業領域,廣泛開展健康、教育、體育、養老、金融、商品售后、電子商務等服務認證,提升生活服務品質,推動生活性服務業向高品質和多樣化升級。
2.暢通國內國際雙循環
(1)促進全國統一大市場建設。圍繞建設高效規范、公平競爭、充分開放的全國統一大市場,加快構建統一管理、共同實施、權威公信、通用互認的認證認可檢驗檢測體系,完善市場信用機制,推動消除區域性市場壁壘,促進要素資源市場化配置。貫徹落實黨中央、國務院關于汽車、電子電器等行業市場準入和流通管理全流程改革的決策部署,推進行業準入制度改革,取消重復評價項目,降低市場交易成本;清理涉及認證認可檢驗檢測的行政許可和行業評價制度,推動面向社會的第三方技術評價活動遵循通用準則和標準,逐步向國家統一的認證制度轉變,在已建立國家統一認證制度的領域,不再設立類似的合格評定項目。
(2)促進區域協調發展。鼓勵各地出臺加強認證認可檢驗檢測工作的政策措施,指導建立區域聯動機制,推動認證認可檢驗檢測資源共享、平臺共用、結果互認、監管互助,支持長三角、珠三角、京津冀、成渝等城市群檢驗檢測認證服務一體化發展,促進區域要素流通和市場暢通;落實CEPA協議和粵港澳大灣區發展戰略,推動大灣區檢驗檢測認證服務深度合作,探索開展“灣區認證”,打造具有國際影響力的高端認證品牌,實現“一次認證,三地通行”;落實認證認可檢驗檢測援藏援疆、支持老區振興發展的工作措施,支持開展有機產品、棉花等產品認證和國家質檢中心建設;規范引導各地運用認證手段培育區域質量品牌,提升區域經濟競爭力。
(3)促進內外貿一體化發展。促進內外貿認證認可相銜接,推動完善內外貿一體化調控體系。鼓勵第三方檢測認證機構國際化發展,為內外貿提供合格評定一體化服務。健全內外一體、上下貫通、部門協作、供需對接的“同線同標同質”(以下簡稱“三同”)推廣實施機制,支持企業發展“三同”產品,擴大“三同”產品適用范圍至一般消費品、工業品領域,精準對接消費需求。完善“三同”產品公共信息服務平臺,鼓勵認證從業機構開展質量評價和技術幫扶,維護“三同”產品的高端質量品牌信譽。強化跨境電商質量認證和檢驗檢測技術服務,提升進口商品及出口轉內銷商品質量安全水平。
3.助力鄉村振興
(1)創新合格評定服務鄉村振興工作模式。加強質量認證和檢驗檢測服務鄉村振興的路徑研究,開展質量認證服務鄉村振興戰略工作,探索以質量認證為手段建立“高標準市場+高質量產區”的聯動模式,對標高端市場需求,通過認證評價方式培育“圳品”“麗水山耕”等區域高端質量品牌,健全優質農副產品產銷對接機制,推動鄉村振興高質量發展。鼓勵質量認證和檢驗檢測服務下鄉,為農業產業園區、農業生產經營企業、農業互助合作社和農戶提供精準服務,強化鄉村振興的技術支撐。
(2)促進農產品供給質量提升。強化質量認證和檢驗檢測服務供給,完善“從田間到餐桌”全過程的食品農產品認證及檢驗檢測體系。鼓勵農產品產銷企業與農民專業合作社開展綠色食品、有機產品以及危害分析與關鍵控制點(HACCP)、良好農業規范(GAP)等食品農產品認證,提升農產品質量和附加值,支持綠色農產品基地、生態農場、現代農業產業園區建設;加強市、縣農產品檢驗檢測機構能力建設,重點提升食品安全、禽畜疫病等檢測能力。
(3)推動鄉村產業發展壯大。構建覆蓋生產、加工、倉儲、運輸、配送、保鮮等環節的質量認證和檢驗檢測體系,服務鄉村產業現代化發展。針對品質、風味、綠色等屬性推行“產品+服務”并重的認證模式,積極開展有機產品、富硒產品等特色農產品認證和鄉村旅游、休閑農業、民宿服務、農耕文化體驗、健康養老等服務認證,強化農業農村檢驗檢測服務能力支撐,重點加強種子、農資、農用機械、冷鏈物流等檢驗檢測能力建設,支持鄉村發展農技服務、冷鏈物流、連鎖配送等現代服務業態,延伸鄉村產業鏈,推進鄉村產業融合發展。
(4)助力美麗鄉村建設。落實“綠水青山就是金山銀山”理念,完善鄉村基礎設施、公共服務、人居環境等領域質量認證和檢驗檢測技術服務,探索建立美麗鄉村第三方評價體系。強化土壤、空氣、水環境等檢驗檢測能力建設,服務農業面源污染防治,優化鄉村宜業宜居環境。
4.支撐綠色轉型發展
(1)增加綠色產品供給。加快推行統一的綠色產品認證和標識體系,有序推進“涉綠”評價制度整合,將更多生態環境影響大、消費需求旺、產業關聯性強、社會關注度高、國際貿易量大的產品納入綠色產品認證目錄,探索將對新污染物管控的要求納入綠色產品認證制度。完善綠色產品認證采信推廣機制,推動健全政府綠色采購制度,鼓勵社會優先采購獲得認證的綠色產品,增加綠色產品供給。加快綠色產品評價技術創新研發,培育一批綠色產品專業服務機構,健全綠色產品技術支撐體系。
(2)助力污染防治攻堅戰。以高排放高污染領域為重點,研究開展清潔生產評價認證,切實規范環保處理設施裝備相關產品認證活動;深化道路運輸安全專項治理,嚴格機動車排放等項目的認證要求,打擊違規改裝道路運輸車輛的強制性產品認證領域違法行為;完善生態環境監測機構資質認定制度,健全對生態環境監測機構的“雙隨機”抽查機制,建立生態環境監測機構名錄庫和檢查人員名錄庫,促進生態環境監測工作健康發展;開展部門聯合監管執法,嚴厲打擊生態環境監測機構、機動車排放檢驗機構檢測數據弄虛作假等違法犯罪行為。
(3)服務“雙碳”目標。加快構建碳領域合格評定體系,以電力、化工、建材、鋼鐵、有色、造紙、汽車等行業為重點,研究制定全過程、全生命周期的合格評定解決方案,加強碳排放合格評定能力建設,完善碳排放審定核查機構認可制度,統籌推進碳領域產品、過程、體系、服務認證和審定核查、檢驗檢測等多種合格評定工具的協同應用和創新發展。健全森林認證等生態系統碳匯認證制度,規范開展碳足跡、碳標簽等認證服務;完善溫室氣體排放核查相關標準,加強碳核查認證認可關鍵技術攻關,加強對溫室氣體自愿減排審定與核查機構和活動的管理,加快建設碳排放核查檢測技術實驗室。
(4)完善能源與自然資源領域合格評定體系。大力推進風電、光伏發電、生物質能、核電、海洋能等裝備安全認證和性能認證,完善新能源認證制度,開展新能源汽車動力電池梯次利用產品認證,提高動力電池余能檢測技術水平,加強燃油、天然氣、氫能、充電樁、新型儲能設施等領域檢驗檢測能力建設,促進能源安全高效利用和轉型發展;推動認證認可檢驗檢測在自然資源領域的應用,健全林草、國土、海洋、地質礦產等自然資源認證評價和檢驗檢測技術規范,完善林草可持續經營認證體系,拓展自然資源調查監測、衛星遙感等技術支撐能力,促進自然資源保護和集約利用。
5.服務“平安中國”“健康中國”建設
(1)強化產品質量安全保障。充分發揮強制性產品認證保安全底線的作用,對關系人身健康、安全、環保的產品實施強制性認證(CCC認證),根據風險等級實行認證產品目錄動態管理;加強產品質量安全檢驗檢測能力建設,重點夯實市縣一級地方、西部地區和產業集聚區的檢驗檢測技術機構,有效支撐產品質量監督抽查等市場監管和行政執法;對CCC認證、機動車檢驗、生態環境監測、醫療器械檢驗等高風險領域實施重點監管,加強監督檢查,依法嚴厲打擊未獲認證出廠、銷售、進口或在其他經營活動中使用CCC目錄內產品、偽造冒用認證標志、虛假認證、無資質檢測和出具虛假檢測報告等違法行為;開展檢驗檢測認證公益服務機制研究,為維護消費者權益提供有效的技術支撐。
(2)強化食品安全保障。落實“四個最嚴”要求,構建從農田到餐桌的食品農產品認證和檢驗檢測體系,提升食品安全保障能力。鼓勵食品生產經營企業獲得認證,強化認證機構對通過良好生產規范、危害分析與關鍵控制點管理體系等認證的食品生產經營企業的認證評價和證后監督,持續提高食品安全管理水平。統籌推進全國食品檢驗檢測能力建設,強化食品檢驗檢測機構監管。
(3)強化網絡安全保障。完善網絡信息安全認證認可檢驗檢測體系,建立健全覆蓋信息技術產品、系統、服務、管理體系和人員的網絡安全認證認可制度,加強檢驗檢測能力建設,提升網絡安全保障能力,服務網絡強國和數字中國建設。開展個人信息保護認證、移動互聯網應用程序(APP)安全認證、數據安全管理認證、商用密碼產品認證、金融科技產品認證等工作,強化個人信息和數據安全保護;加強網絡安全認證技術能力建設,推動實施信息安全保障從業人員認證,完善網絡安全檢驗檢測機構資質認定評價規范;完善網絡信息安全認證采信機制,促進跨行業共享和采信認證結果,促進網絡信息產業和市場體系健康有序發展。
(4)強化衛生健康服務保障。加快構建公共衛生領域認證認可檢驗檢測體系,提升公共衛生服務供給。規范開展醫療機構管理體系認證,提升醫療機構服務質量;推進防疫用品質量認證工作,加強無障礙環境質量認證體系建設,積極開展健康服務、養老服務認證,助力全民健康和養老助殘;加快中醫藥檢測認證體系建設,研究建立道地中藥材、中藥飲品等自主創新的認證制度,促進中醫藥高質量發展;健全重大突發公共衛生事件檢驗檢測應急響應機制,為疫情防控等重大緊急需求開通檢驗檢測能力許可“應急通道”,加強相關檢驗檢測機構能力驗證,提升檢驗檢測保障能力。

(二)加快實現行業做強做優
按照高質量發展的要求,加強認證認可檢驗檢測行業建設,完善發展環境,優化行業布局,提高行業服務能力、服務水平和服務質量,建立與現代產業體系緊密銜接和融合發展的認證認可檢驗檢測服務體系。
1.優化行業發展環境
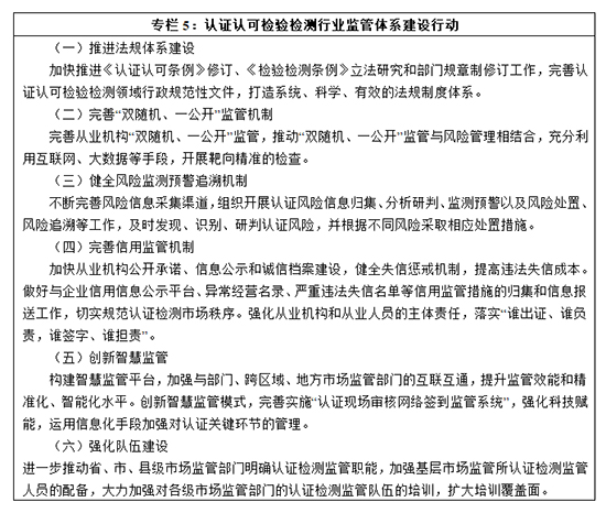
(1)深化市場準入制度改革。全面深化認證機構資質審批、強制性產品認證實施機構指定、檢驗檢測機構資質認定等認證檢測市場準入制度改革,激發市場活力。全面實施認證機構資質審批改革,根據風險程度分別實行告知承諾、優化審批服務相結合的分類審批,健全認證機構資質持續符合性核查機制;完善強制性產品認證實施機構指定方式,擴大強制性產品認證指定機構數量,加快形成指定機構供給與市場需求的動態平衡;全面推行檢驗檢測機構資質認定告知承諾制度,進一步壓縮資質認定許可和評審時限,精簡優化許可、評審程序和內容。完善認證機構資質審批和檢驗檢測機構資質認定網上審批系統,全面推行網上辦理,提高審批便捷度。
(2)培育壯大各類從業主體。構建統一開放、競爭有序、充滿活力的檢驗檢測認證市場體系,營造各類所有制市場主體一視同仁、公平競爭的市場環境。堅持公正獨立的第三方屬性,積極推進檢驗檢測認證機構的市場化改革,建立健全適應市場競爭的業務管理模式,激發市場活力;支持民營機構做強做大,鼓勵非公有資本參與國有機構改制重組、增資擴股和經營管理,提升競爭能力;鼓勵外資機構進入國內檢驗檢測認證市場,積極引入國外先進合格評定標準、技術和服務,全面落實國民待遇。
(3)完善認證從業人員管理制度。取消對認證人員的執業資格強制注冊要求,建立認證從業人員認證制度。構建認證人員能力評價及信用評價體系,制定科學合理的人員技術能力要求和職業道德規范,促進能力素質持續提升,形成適應行業高質量發展需求的認證從業人員供給機制。加強對認證機構開展認證人員能力評價及使用管理活動的行政監管和認可監督,落實認證機構對認證人員評價管理的主體責任。
(4)健全認證認可檢驗檢測采信機制。推動國家法律法規、部門規章和產業政策建立采信制度,健全政府、行業、社會等多層面的采信機制,推動在市場采購、行業管理、行政監管、社會治理等領域廣泛采信認證認可檢驗檢測結果。促進公平采信,打破部門壟斷和行業壁壘,實現認證認可檢驗檢測結果的互認通用。
(5)加強政策引導和行業服務。全面貫徹落實黨中央、國務院關于促進認證認可檢驗檢測發展的決策部署,推動各地方、各部門出臺具體政策措施,研究制定國家產業發展政策在認證認可檢驗檢測領域的細化落實措施,加大政策引導和支持力度;強化公平競爭審查,推動招投標、政府采購、政府購買服務等領域取消涉及認證認可檢驗檢測的歧視性要求,打破部門壟斷和行業壁壘;完善認證認可檢驗檢測統計調查制度,開展行業高質量發展測算指標研究,規范發布統計數據和評價指標,提升行業發展指引功能;強化行業協會的服務功能,提升行業協調、權益保護、技術交流、人員培訓等作用。
2.提升專業服務能力
(1)促進質量認證和檢驗檢測一體化發展。鼓勵從業機構通過業務合作、資產重組和收購兼并等手段,拓展檢驗檢測認證業務領域,彌補資質能力短板,延伸合格評定服務鏈,形成復合型、一體化的合格評定能力;鼓勵從業機構針對用戶需求,研發一體化合格評定解決方案,提升綜合服務能力;鼓勵認證機構在具備相應能力的前提下,拓展關聯性強的產品、體系、服務等多元化認證業務;鼓勵專業能力強、市場信譽好的檢驗檢測機構,申請取得相同領域的認證資質;鼓勵檢驗檢測認證公共服務平臺和檢驗檢測認證聯盟發揮整合功能,優化資源配置,開展協同服務。
(2)提升檢驗檢測認證機構專業能力和品牌形象。強化政策激勵引導,推動符合條件的檢驗檢測認證機構獲得高新技術企業認定,完善檢驗檢測認證行業品牌培育、發展、激勵、保護政策和機制,營造良好的品牌成長環境,提升檢驗檢測認證行業的品牌形象;鼓勵檢驗檢測認證機構通過認可機構的認可,提升專業能力,增進各方信任;支持大型機構發展綜合型一體化服務,實施行業“領跑者”計劃,培育一批行業頭部企業,打造國際知名品牌;支持中小型機構走“專精特新”發展道路,培育一批“單項冠軍”“隱形冠軍”,提升專業化服務能力,形成特色品牌優勢。
(3)優化國家質檢中心布局。加強對國家質檢中心的規劃、建設和管理,完善退出機制,優先支持建設一批服務高新技術產業、戰略性新興產業發展的國家質檢中心;支持國家質檢中心參與國家重點實驗室、國家制造業創新中心、國家產業技術創新中心和國家技術創新中心等建設,承擔首臺套重大技術裝備檢測評定、儀器設備研制、能力驗證牽頭組織等工作,充分發揮國家質檢中心的技術引領支撐作用。
(4)推動國家質量基礎設施融合發展。構建統籌協調、協同高效、系統完備的國家質量基礎設施融合發展體系,推動認證認可檢驗檢測與計量、標準(含標準樣品)、質量管理等要素協調互動、協同創新、融合發展,積極開展質量基礎設施集成服務基地建設,支持質量基礎設施服務平臺及機構提供合格評定服務,強化認可在質量基礎設施體系中的權威評價作用,強化質量認證、檢驗檢測推動其他質量基礎設施要素廣泛應用和持續改進的積極作用,促進國家質量基礎設施互聯互通和高質量發展。
3.推動合格評定數字化發展
(1)創新數字化評價模式。組織開展合格評定數字化評價模式研究及應用,運用大數據、區塊鏈、人工智能等現代信息技術,推動合格評定數字化應用。開展基于工業互聯網和智能制造的數字化認證模式及其關鍵技術的研究與應用,建立健全質量認證領域數字化評價規則和技術規范,逐步推廣數字證書;探索檢驗檢測全程數字化模式,推動基于數字設備的檢驗檢測數字化、智能化應用;推動合格評定數字化評價向產業鏈供應鏈全過程、產品全生命周期延伸,提升數字化評價能力。
(2)推動行業數字化發展。適應產業數字化發展要求,推動認證認可檢驗檢測行業數字化管理,完善認證認可檢驗檢測數字基礎設施,促進認證檢測專業管理軟件、智能檢測設備、數據應用終端等數字技術發展,通過數字科技賦能,全面提升行業管理水平和發展質量效益。


(三)大力提升行業治理能力
構建“法律規范、行政監管、認可約束、行業自律、社會監督”的多元共治格局,健全以“雙隨機、一公開”監管為基本手段、以重點監管為補充、以信用監管為基礎的新型監管機制,以智慧監管為依托,全面加強認證認可檢驗檢測監管能力建設,促進認證認可檢驗檢測市場規范有序和行業長期健康發展。
1.完善事前事中事后相結合的監管制度
(1)加強認證機構資質符合性監管。適應認證機構資質審批改革新要求,在放寬準入限制、提高審批效率的同時,完善認證機構資質符合性核查機制,重點加強對以告知承諾方式獲得資質機構和新批準設立機構的核查,對資質能力不能持續符合要求的機構及時撤銷資質,對經營異常機構加強風險警示和信用懲戒。完善對境外機構在中國境內開展合格評定活動的管理制度。
(2)實施日常和專項監督相結合的監管制度。采用現場檢查、檔案檢查、獲證組織查驗、獲證產品抽查等方式,對從業機構的檢驗檢測認證活動、結果開展日常監督檢查。加強對質量事故、投訴舉報、風險監測等情況的研判,適時開展有針對性的專項監督檢查。依法公開監督檢查結果,追究違法從業機構及從業人員的法律責任。完善認證有效性抽查以及國家監督抽查中涉及認證產品的質量分析和風險預警工作機制,督促認證機構采取對問題產品的撤銷、暫停認證證書等后處理措施,倒逼獲證企業強化質量追溯。
(3)完善檢驗檢測機構能力驗證制度。及時發現相關檢驗檢測機構在管理和技術上存在的問題并督促整改,持續提升我國檢驗檢測機構技術能力和人員水平。完善檢驗檢測機構能力驗證數據庫和平臺建設,對能力驗證的數據和結果進行深入統計分析,提出電子電器、食品環境、建材紡織、大宗原材料等各領域檢驗檢測機構技術能力白皮書和能力提升路線。
2.健全多方協同的綜合監管工作機制
(1)強化協同監管。建立健全跨部門、跨區域執法聯動響應和協作機制,實現監管信息互通、違法線索互聯、執法行動互助。推動各相關行政管理部門在強制性認證產品準入管理、環境監測、機動車安檢等領域開展聯合監管、聯合懲戒;發揮市場監管綜合執法效能,強化認證檢測監管和信用監管、執法稽查、反壟斷執法、反不正當競爭、網絡監管、廣告監管等監管手段協同發力,對全局性、跨區域案件線索組織市場監系統聯合辦案;暢通行紀銜接,健全信息溝通、線索移送、措施配合、成果共享等工作機制,對涉紀案件線索按規定移交紀檢監察部門。
(2)強化認可約束。優化認可制度頂層設計,更好適應各行業合格評定活動發展新趨勢,為合格評定機構及相關方提供更多滿足需求的能力證實服務。聚焦國家重大戰略,著力提升節能減排、食品安全、網絡安全、安全生產等領域認可技術支撐水平。加強以風險評估為基礎的認可專項監督,不斷強化認可約束作用。充分發揮認可的國際互認優勢,促進檢驗檢測認證能力建設和結果采信。
(3)強化行業自律。引導從業機構和從業人員自覺遵守《認證認可條例》以及合格評定基本規范,鼓勵以同行評議的方式開展行業自律。強化行業協會組織的自律管理功能,建立健全機構自律行為規范和職業道德準則,探索建立“吹哨人”、內部舉報人等制度,鼓勵引導同業監督,規范從業機構及人員行為,維護認證認可檢驗檢測行業的信譽。
(4)強化社會監督。完善全國認證認可信息公共服務平臺、檢驗檢測機構資質認定信息查詢系統、檢驗檢測報告編號查詢系統等信息共享平臺,暢通申訴投訴舉報渠道,加強行風調查評議,鼓勵社會公眾對從業機構進行信息查詢和行為監督,重視發揮新聞輿論監督作用,鼓勵新聞媒體和網絡平臺曝光問題線索和違法案件,提升輿論監督和行政執法的協同效果。
3.健全多措并舉的系統監管方式
(1)全面實施“雙隨機、一公開”監管。一是堅持“雙隨機、一公開”監管與分類管理相結合。不斷優化完善從業機構名錄庫、監管人員名錄庫。通過大數據分析,對不同風險等級和信用水平的從業機構實施科學分類。在隨機抽取檢查對象時,針對不同類別的從業機構采取差異化監管措施,合理設定抽查比例。對風險等級高、信用水平低的從業機構加大抽查力度。二是堅持統一部署與分級實施相結合。總局加強對整體檢查工作的統籌協調,統一抽取被檢查對象,統一制定檢查作業指導書、檢查表格,統一檢查尺度,提升檢查工作規范性。充分發揮總局與地方市場監管部門的分級管理效能,檢查任務由總局和地方市場監管部門分級實施,形成監管合力。三是創新監管手段,強化大數據應用。充分運用信息化手段,利用多維度的大數據分析找準檢查的切入點,提升監管的靶向精準性,提高監管效能。
(2)加強風險監測預警。完善認證認可檢驗檢測活動全過程追溯、風險監測預警機制,組織開展認證認可檢驗檢測風險信息歸集、分析研判、風險監測預警以及風險處置、風險追溯等工作。開展風險技術指標體系研究,完善風險監測指標體系;健全質量分析和輿情監測機制,拓展風險信息采集渠道,加強風險研判和信息共享;完善應急處置預案,做好風險應急處置和后處理等工作;加強行業監測大數據平臺建設,在重點領域開展專項監測分析;健全廉潔風險防控“兩單一圖”,加強資質許可、技術評審、行政監管等工作的廉潔風險防控。
(3)強化監督懲戒。落實“誰出證、誰負責,誰簽字、誰擔責”,建立出證人對檢驗檢測認證結果負總責制度,嚴格落實從業機構對檢驗檢測認證結果的主體責任。壓實從業機構承擔政府部門委托任務的履約責任,嚴肅查處相關機構及人員在承擔產品質量監督抽查、風險監測等任務中出現的數據、結果失實、造假行為。
(4)完善信用監管。加強信用信息的歸集和共享,建立與企業信用信息公示平臺、異常經營名錄、嚴重違法失信名單等信用監管信息平臺相銜接的工作機制,建立從業機構及從業人員的誠信檔案;嚴格實施失信懲戒,研究建立檢驗檢測認證領域嚴重違法失信主體聯合懲戒機制,依法對嚴重失信的檢驗檢測認證從業機構、從業人員、獲證組織實施聯合懲戒,提高違法失信成本;建立信用修復制度,符合修復條件的按規定及時移出失信名單;健全行業信用評估機制,探索開展檢驗檢測認證行業信用評級和第三方評估,推動形成“失信懲戒、守信激勵”的長效機制。
(5)創新智慧監管。構建覆蓋認證認可檢驗檢測活動全過程的智慧監管平臺,加強大數據中心和信息管理系統建設,實現數據信息實時采集、精準分析和深度應用。構建質量認證全過程信息共享平臺,實時采集認證活動過程信息,打通認證實施與認證監管的信息瓶頸;完善認證現場審核網絡簽到監管系統,實現認證監管線上線下一體化;依托國家級檢驗檢測機構,建設一批重點行業檢驗檢測數據中心;完善信息共享和聯網核查機制,加大認證認可檢驗檢測信息對接電商平臺、監管部門的聯網核查力度。
(四)切實提高國際合作水平
把握對外開放新形勢,深入參與全球質量治理,推動認證認可檢驗檢測行業國際化發展,提升我國認證認可檢驗檢測的國際影響力和話語權,在構建國際合作開放新格局、推動高水平對外開放中發揮更加積極的作用。
1.全方位深化國際合作互認
(1)積極推動國際合格評定組織建設。擴大我國在國際合格評定組織中的參與度和影響力,做好國際組織推薦任職工作,推動我國更多合格評定國際化人才擔任管理層和技術層職務;加強與WTO、UNIDO、INetQI等國際組織的合作,從更廣領域、更大范圍促進合格評定國際交流,推動國際質量基礎設施互聯互通;加強ISO、IEC、IAF、ILAC等國際組織的合格評定國內對口工作組建設,健全IEC合格評定體系國內運作機制,組建IEC合格評定體系國內運作機制聯盟,提升國內企業和從業機構參與度。
(2)主動參與國際合格評定標準和規則制定。瞄準國際產能合作和科技產業前沿,在海上風電、光伏發電、電動汽車充電樁入網、氫能、超高壓輸電等低碳和新能源領域積極提出合格評定標準、規則方案,積極承擔國際同行評議、國際實驗室間能力對比等合作項目,通過多雙邊國際舞臺積極宣傳中國合格評定優良實踐,推動中國合格評定標準、制度被國際吸收采用,打造國際知名的認證制度品牌,強化對國際合格評定體系發展的貢獻力。
(3)拓展深化多雙邊合作互認成果。加強政府間、從業機構間多層次合作,拓展合作領域、合作對象和合作渠道。積極推動自由貿易區(FTA)項下的合格評定合作安排擴展升級,扎實推進《區域全面經濟伙伴關系協定》(RCEP)合格評定互認安排,密切跟蹤《全面與進步跨太平洋伙伴關系協定》(CPTPP)、《數字經濟伙伴關系協定》(DEPA)等談判進程,研究提出合格評定領域合作方案;加快食品農產品、消費品、裝備制造、服務業等領域互認進程,在信息技術、高端裝備、綠色產品、可再生能源等重點領域推動國際互認取得新突破,以解決產業具體需求為導向達成一批“小而美”的合作成果,提升相關產業的國際市場競爭力。
(4)務實推進“一帶一路”認證認可檢驗檢測合作。落實“一帶一路”合作倡議,著力深化合格評定領域政府間、民間等多層次合作,廣泛推動政策協調、技術交流、人員培訓、機構合作、市場開放和互認安排等多領域合作。制定“一帶一路”認證認可檢驗檢測合作行動計劃,組織實施“一帶一路”合格評定官員研修、認證認可技術援助、實驗室能力驗證等一批實效性強的合作項目,推動食品農產品、能源、交通、電子電器、通信設施等領域達成多雙邊互認安排,提升區域貿易投資便利化水平。
2.提升合格評定服務貿易便利化水平。
(1)完善合格評定促進國際貿易服務體系。構建“合格評定服務貿易便利化信息服務平臺”,強化合格評定信息發布、共享、反饋等功能,提高企業獲取國際合格評定服務的精準度和便利性;深入開展合格評定對貿易產業影響分析,實施“國際認證認可法律法規及標準動態跟蹤及應對應用”項目,開展國際合格評定領域法律法規比對研究,建立主要貿易對象、貿易產品合格評定信息數據庫,跟蹤分析國際合格評定發展動態以及貿易產業發展對合格評定的需求,研究制定新發展格局下合格評定促進貿易便利化的解決方案;做好WTO/TBT通報、咨詢、評議等工作,積極反映行業訴求、提出合理化主張,推動相關國家合格評定措施公正化、透明化,防止技術性貿易措施濫用,推動貿易和投資自由化、便利化。加強境外合格評定措施對我產業及貿易影響評估及應對工作,在關鍵核心領域加快合格評定自主創新和合作互認步伐,促進國際產業鏈供應鏈的穩定暢通,維護國家主權和發展利益。
(2)推動從業機構國際化發展。鼓勵引導從業機構參與合格評定多雙邊合作互認,推動國內機構加入IEC、IQNet等多邊互認體系的數量持續增長,鼓勵國內機構在境外設立分支機構,支持國內外機構開展業務合作,推動檢驗檢測認證與海外投資、產能合作項目緊密對接,為企業提供提供國際化、本土化、一體化服務;鼓勵從業機構參與國際合格評定標準規則制定和技術交流,參與國際產能合作和服務外包等項目,提升自主創新能力和國際市場競爭力,培育技術、管理和服務新優勢,打造國際知名的合格評定機構品牌;加快從業機構國際化人才培養和輸出,培育一支具有國際視野的高素質專業化人才隊伍。
(五)著力夯實基礎支撐體系
以改革創新為動力,以提升供給質量為主線,扎實推進法治、制度、科技、人才隊伍建設,全面強化基礎支撐能力,推動認證認可檢驗檢測高質量發展。
1.強化法紀保障
(1)完善法律法規體系。加快修訂《認證認可條例》,研究起草《檢驗檢測條例》,推動相關法律法規完善涉及認證認可檢驗檢測的條款,加快合格評定立法進程。加強認證認可檢驗檢測領域部門規章、規范性文件制修訂工作,完善從業機構資質、從業人員管理、合格評定活動及監督管理等規章制度;全面落實合法性審核、公平競爭審查等要求,提升立法質量。
(2)科學界定權責事項。全面推行清單管理,建立認證認可檢驗檢測監管領域的權力清單、責任清單和市場準入負面清單,有效規范行政執法行為和市場主體行為;堅持“誰審批、誰監管、誰主管、誰監管”原則,厘清行業管理職責邊界;堅持屬地管理和分級管理相結合,合理劃分各層級認證認可檢驗檢測監管權責事項。
(3)完善監督制約機制。嚴格規范認證認可檢驗檢測領域公權力的運用,健全權力運行監督制約機制,切實加強行風廉政建設,強化行紀銜接和行刑銜接,加大監督力度,落實監督責任,堅決維護認證認可檢驗檢測工作的公正性、廉潔性和有效性。
2.強化技術支撐
(1)優化合格評定標準供給。完善合格評定標準化工作機制,發揮全國認證認可標準化技術委員會(TC261)的歸口管理職能,加快推動合格評定國際標準的轉化應用,規范引導合格評定領域國家標準、行業標準、團體標準的協調發展,形成更為科學合理的合格評定標準體系。積極促進合格評定領域應用先進標準和最新科技成果,開展行業標準自查清理工作,積極采用行業先進標準,鼓勵行業協會、產業技術聯盟研制滿足合格評定需求的團體標準,全面提升合格評定標準供給水平。
(2)提升合格評定創新能力。加強政策理論研究,完善合格評定體系頂層設計,為認證認可檢驗檢測創新發展提供政策指導和智力支持;健全產學研用一體化機制,鼓勵從業機構研制高于行業通用要求的合格評定技術方案,鼓勵企業、科研院所、行業協會參與合格評定創新研發活動,健全“認證制度所有者”機制,加強對自主創新技術成果的保護應用;開展關鍵核心技術攻關,適應合格評定技術正在由小樣本抽樣向大數據分析、由單一屬性向多屬性系統評價、由定性評價向定量化評價、由傳統技術向智慧化、全生命周期技術發展的趨勢,開展合格評定數字化、智慧化、精量化、系統化技術研究,全面提升合格評定技術支撐引領能力。
(3)推動檢驗檢測資源高水平利用。推動檢驗檢測儀器設備高端化發展,引導資源、經費向檢驗檢測儀器設備研制傾斜,加強數字化、智能化檢測技術裝備研發應用,建立國產檢驗檢測儀器設備驗證評價體系,開展國內外高端儀器儀表性能對比、驗證和綜合評價,提升檢驗檢測儀器設備的技術水平;加強檢驗檢測標準樣品/標準物質的研制,深化檢驗檢測方法規程、儀器設備、實驗環境、商標標識等方面的創新研發和知識產權保護,提升檢驗檢測要素資源的綜合應用水平;構建檢驗檢測資源開放共享平臺,提高資源開發利用效率。
3.強化人才引領
(1)打造教育培訓基地。加強認證認可檢驗檢測學科教育建設,支持高等院校、職業技術學校、教育培訓機構與認證認可檢驗檢測機構加強合作,打造教育培訓示范基地,開發適應產業和社會需求的合格評定教育培訓課程,面向行業、政府、社會提供多層次、多領域、多渠道專業培訓。
(2)提升專業隊伍能力。建立健全質量認證和檢驗檢測從業人員職業資格制度,完善能力評價和繼續教育機制,持續提升人員能力素質。加強對認證從業人員注冊考試的管理,組織開展認證人員研修活動,壯大認證審核人員隊伍,加強檢驗檢測機構評審員培訓和監督管理,優化評審員選派和現場評審機制,推進行業評審組建設,提高評審員隊伍職業道德和專業能力素養。大力弘揚企業家精神和工匠精神,讓追求卓越、崇尚質量成為行業的價值導向,造就高素質的檢驗檢測認證機構管理層和行業領軍隊伍。
(3)加強監管隊伍建設。加強各級市場監管部門的認證認可檢驗檢測監管能力建設,明確監管職能權責,充實監管資源配備,配齊監管人員隊伍,加強對基層一線的傾斜支持,建設一支政治過硬、業務精湛、作風優良的認證認可檢驗檢測監管隊伍。加強培訓指導力度,豐富完善培訓教材和監管執法案例庫,開展多層次的培訓交流、崗位練兵、技能比武等活動,提升監管執法能力。
四、保障措施
(一)加強組織領導。加強黨對認證認可檢驗檢測工作的領導,為規劃實施提供堅強政治保證。建立統一領導、部門協同、上下聯動的工作體系,全面加強統籌協調和組織實施,營造良好的政策環境、市場環境和法治環境。充分發揮認監委的行業管理職能,強化認監委的統籌協調、系統調度、保障落實等作用,健全規劃實施機制。完善全國認證認可工作部際聯席會議工作機制,提升部際協作效能,加強政策銜接、規劃引導和工作協調。推動各部門、各地方將認證認可檢驗檢測工作納入專項規劃和地方規劃,引導廣大企業、從業機構、行業組織、社會團體積極參與規劃實施,形成工作合力。各地市場監管部門要結合實際,制定規劃實施方案,分解落實目標任務,明確責任主體,確保如期實施。
(二)完善投入保障。鼓勵各部門、各地方制定認證認可檢驗檢測的促進政策和實施項目,建立健全政府、企業、社會相結合的資金投入保障機制,鼓勵引導財政資金和社會資本規范有序投入,積極支持地方政府、企業、機構做好重大項目的配套資金安排,探索發展基金、項目投融資、質量責任保險等市場化資金渠道,發揮財政、稅務、金融、保險等工具的協同效應,加大投入保障力度。
(三)強化宣傳引導。深入開展“質量月”“世界認可日”“全國檢驗檢測機構開放日”等主題活動,充分發揮新聞媒體和新媒體平臺作用,加強認證認可檢驗檢測普法宣傳、政策解讀、知識普及和成果展示,提高全社會質量意識和誠信意識,增強市場信心。積極對外宣傳中國合格評定優良實踐,鼓勵從業機構開展國際化宣傳推介活動,提升國際影響力。加強輿論引導,及時響應輿情動態,營造良好輿論環境。
(四)嚴格實施評估。按照目標評價與過程監測相結合的評估原則,分年度就規劃實施情況進行監測、評估及指導,及時研究解決實施過程中出現的新情況、新問題,充分發揮規劃的約束和引領作用,確保高質高效完成“十四五”時期發展各項目標任務。
中華人民共和國國家發展和改革委員會 中華人民共和國工業和信息化部 中華人民共和國應急管理部 中華人民共和國生態環境部 中華人民共和國科學技術部 中華人民共和國財政部 中華人民共和國商務部 中國石油和化學工業聯合會
江蘇省發展和改革委員會 江蘇省工業和信息化廳 江蘇省財政廳 江蘇省生態環境廳 江蘇省科學技術廳 江蘇省商務廳 江蘇省應急管理廳 江蘇省市場監督管理局 江蘇省統計局
北京市化學工業協會 天津市石油和化工協會 遼寧省石油和化學工業協會 內蒙古石油和化學工業協會 重慶市石油與天然氣學會 河北省石油和化學工業協會 山西省化學工業協會 吉林省能源協會 黑龍江省石化行業協會 浙江省石油和化學工業行業協會 安徽省石油和化學工業協會 福建省石油和化學工業協會 江西省石油和化學工業協會 河南省石油和化學工業協會 湖北省石化行業協會 湖南省石油化學工業協會 廣東省石油和化學工業協會 海南省石油和化學工業行業協會 四川省化工行業協會 貴州省化學工業協會 云南省化工行業協會 陜西省經濟聯合會 甘肅省石化工業協會 青海省化工協會
電話:協會:025-8799064 學會:025-86799482
會員服務部:025-86918841
信息部:025-86910067
傳真:025-83755381
郵箱:jshghyxh@163.com
郵編:210019
地址:南京市夢都大街50號東樓(省科技工作者活動中心)5樓
蘇公網安備 32010502010057號
備案號:蘇ICP備2026013520號-2 “堅決打贏禁毒人民戰爭”專欄—法律法規
電話:025-8799064
會員服務部:86918841
信息部:86910067
傳真:025-83755381
郵箱:jshghyxh@163.com
郵編:210019
地址:南京市夢都大街50號東樓(省科技工作者活動中心)5樓