2023年10月17日,歐盟委員會法規 (EU)2023/2055正式生效,標志著歐盟對人為添加微塑料(SPM)的限制正式落地。然而,由于法規條文在執行層面存在一定模糊性,企業在實踐中普遍面臨操作困境。
2025年3月31日,歐盟委員會聯合歐洲化學品管理局(ECHA)及成員國正式發布《SPM限制解釋性指南》(以下簡稱《指南》),為行業提供更加明確的合規路徑與操作指引。

《指南》共分為三大部分,分別聚焦于法規條款解讀、實務問答釋疑以及邊界判斷標準:
第一部分:條款解讀
本部分詳盡解讀了法規中關于SPM的定義與豁免條件,并輔以典型案例,幫助企業準確判斷其產品是否納入限制范圍。
同時,對水溶性與可降解性測試標準進行了明確說明,并對企業廣泛關注的年度報告及信息傳遞義務提供了具體操作指引,包括下游信息通報、重量計算、用途分類統計及說明書編制等。重點內容包括:
信息通報要求更加明確:
針對企業長期困惑的“最低通報標準”,歐盟委員會在本指南中予以明確:供應商需至少向官方提交以下信息——物質名稱(如IUPAC 名、EC/CAS號)、分子結構、分子量、可用的分析譜圖和分析方法等。 測試方法與實驗室資質要求清晰: 對于可溶性或可降解性測試,明確必須在GLP實驗室或等同ISO 17025標準的實驗室中進行,回應了業內對實驗室資質標準的關注。 說明書編制提供實用范式: 針對安全說明書編制,指南也提供了可參考的用語及象形圖示。 例如,為防止產品中的塑料顆粒排入環境的說明語句,推薦使用“Do Not Rinse the Container Before Disposal”,并附有對應的象形圖,幫助終端用戶更直觀地理解和遵循環保要求。 指南推薦象形圖
第二部分:問答集(Q&A)
本部分逐條回應了歐盟委員會和ECHA收集到的企業常見問題,涵蓋法規適用、產品分類判斷、豁免條款運用等,尤其針對化妝品、玩具、閃粉等重點行業提供了針對性解讀。
Q:指甲修飾類化妝品“蘸粉”和“美甲膠”是否都屬于限制范圍內? 要準確判斷“蘸粉”或“美甲膠”是否屬于SPM限制范圍,需結合具體成分及使用場景分析。以常見情況為例: 成分與特性:若產品含有甲基丙烯酸酯類聚合物顆粒,且滿足以下條件: 粒徑<5毫米; 固態、不可溶且不可降解; 在指甲表面形成聚合物涂層。 法規依據:根據歐盟法規第78條定義,甲基丙烯酸酯屬于“固體聚合物微粒(SPM)”,因此含有此類成分的混合物(如上述蘸粉或美甲膠)將納入SPM限制范圍。 例外說明:若產品成分或使用方式與上述條件不符(例如顆粒可溶或粒徑超標),則需重新評估合規性。
這些問答內容幫助企業理解法規在不同情境與產品形態下的適用范圍,有利于做出更準確的合規判斷。
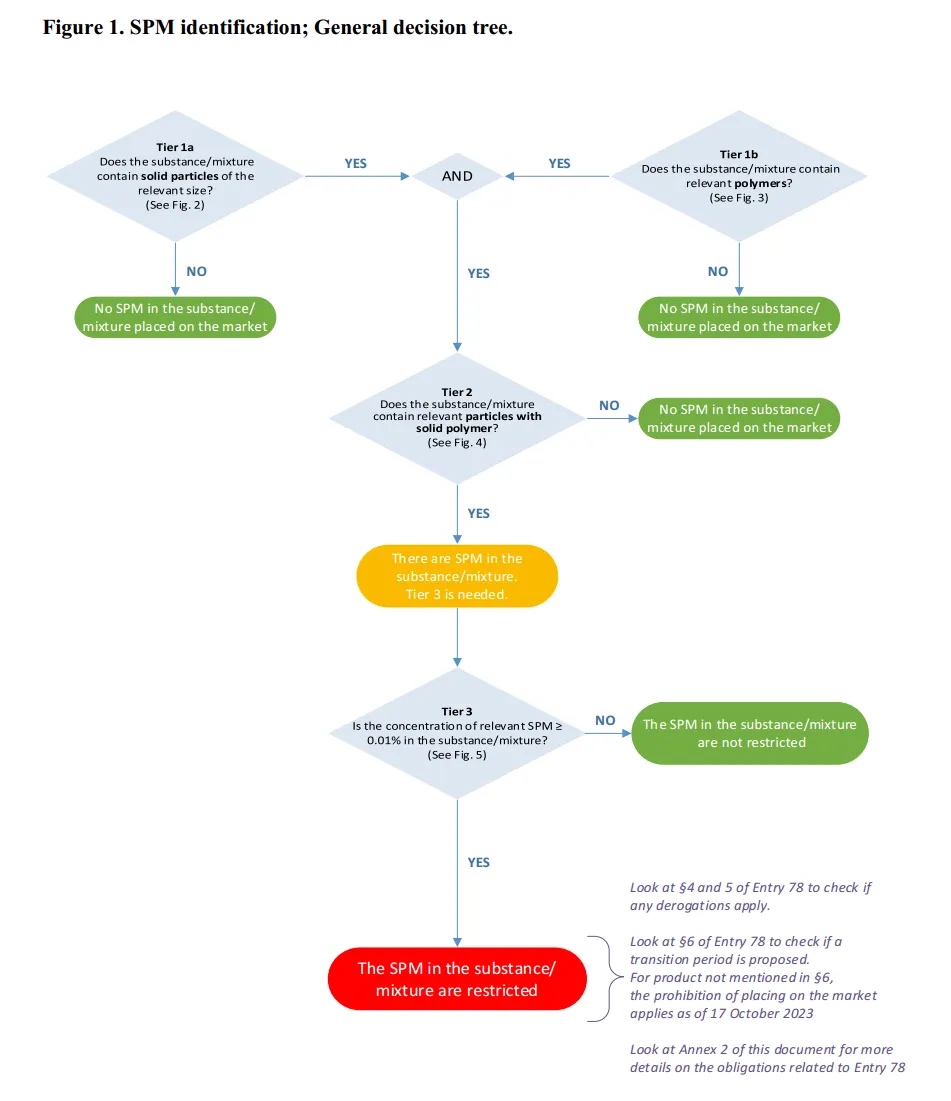
第三部分:決策樹與邊界判定

本部分提供了通用SPM判斷決策樹,并配套多個邊界案例,幫助企業快速評估產品是否符合SPM定義、是否受限、是否可豁免,從而提升合規效率并減少誤判風險。
《指南》的發布,可謂是歐盟微塑料限制法規實施過程中的“關鍵拼圖”,它: 系統性梳理了法規核心概念與適用邏輯; 細化了測試方法、信息通報要求等技術細節; 回應了企業最關注的實際問題; 明確指定ECHA作為后續指南更新的主要責任機構,表明該指南將隨著實踐逐步迭代,企業需持續關注最新動態。企業應對措施
隨著2025年10月17日強制信息通報義務即將啟動,歐盟SPM限制也將步入實質落地階段。
為避免因理解偏差導致的合規風險,瑞歐科技建議企業立即:
重新梳理產品原材料與配方,排查是否涉及SPM; 根據指南要求準備信息通報材料,如物質結構、測試數據、用途分類等; 結合判斷決策樹與指南案例,評估自身產品是否可豁免; 如判斷困難或缺乏測試條件,盡早尋求專業機構協助。
中華人民共和國國家發展和改革委員會 中華人民共和國工業和信息化部 中華人民共和國應急管理部 中華人民共和國生態環境部 中華人民共和國科學技術部 中華人民共和國財政部 中華人民共和國商務部 中國石油和化學工業聯合會
江蘇省發展和改革委員會 江蘇省工業和信息化廳 江蘇省財政廳 江蘇省生態環境廳 江蘇省科學技術廳 江蘇省商務廳 江蘇省應急管理廳 江蘇省市場監督管理局 江蘇省統計局
北京市化學工業協會 天津市石油和化工協會 遼寧省石油和化學工業協會 內蒙古石油和化學工業協會 重慶市石油與天然氣學會 河北省石油和化學工業協會 山西省化學工業協會 吉林省能源協會 黑龍江省石化行業協會 浙江省石油和化學工業行業協會 安徽省石油和化學工業協會 福建省石油和化學工業協會 江西省石油和化學工業協會 河南省石油和化學工業協會 湖北省石化行業協會 湖南省石油化學工業協會 廣東省石油和化學工業協會 海南省石油和化學工業行業協會 四川省化工行業協會 貴州省化學工業協會 云南省化工行業協會 陜西省經濟聯合會 甘肅省石化工業協會 青海省化工協會
電話:協會:025-8799064 學會:025-86799482
會員服務部:025-86918841
信息部:025-86910067
傳真:025-83755381
郵箱:jshghyxh@163.com
郵編:210019
地址:南京市夢都大街50號東樓(省科技工作者活動中心)5樓
蘇公網安備 32010502010057號
備案號:蘇ICP備2026013520號-2 “堅決打贏禁毒人民戰爭”專欄—法律法規
電話:025-8799064
會員服務部:86918841
信息部:86910067
傳真:025-83755381
郵箱:jshghyxh@163.com
郵編:210019
地址:南京市夢都大街50號東樓(省科技工作者活動中心)5樓