| 發布機構 | |||
| 文件號 | 應急廳〔2021〕27號 | 制發日期 | 2021-04-07 |
各省、自治區、直轄市應急管理廳(局),新疆生產建設兵團應急管理局,有關中央企業:
《“工業互聯網+危化安全生產”試點建設方案》已經應急管理部領導同意,現印發給你們,請認真貫徹實施。實施過程中如遇到問題,請及時反饋應急管理部危化監管一司(聯系人及電話:李磊,010-64464016)。
應急管理部辦公廳
2021年3月28日
“工業互聯網+危化安全生產”試點建設方案
目 錄
一、總體要求
(一)指導思想
(二)指導原則
(三)建設目標
二、重點內容
(一)場景
(二)工業APP
(三)工業機理模型
三、重點工作
(一)“一平臺,一中心”建設
(二)標識解析二級節點建設
(三)標識解析與服務
(四)規劃方案
(五)技術性文件
(六)標準體系
(七)感知層/邊緣層建設
(八)安全保障
(九)重大危險源管理
(十)智能巡檢
(十一)人員定位
(十二)設備狀態診斷
(十三)培訓管理
(十四)相關方管理
(十五)危險作業無人化
(十六)風險分級管控和隱患排查治理管理
(十七)化工園區危險氣體大范圍速掃監測預警
(十八)園區評估工作
(十九)重點城市、園區級預警中心建設
(二十)誠信體系管理
(二十一)試點企業建設
(二十二)試點園區建設
(二十三)試點省份建設
(二十四)敏捷應急
(二十五)應急資源信息化
四、試點與工程建設
(一)實施規劃
(二)試點原則
五、保障措施
(一)加強組織領導
(二)加強支持引導
(三)加強示范引領
(四)加強開放合作
石油和化學工業是我國重要的基礎產業、支柱產業,化學品產值約占全球的40%。同時,危險化學品領域重特大事故多發,安全生產仍處于爬坡過坎、攻堅克難的關鍵時期。作為流程工業,在危險化學品領域推動工業互聯網、大數據、人工智能(AI)等新一代信息技術與安全管理深度融合,是推進危險化學品安全治理體系和治理能力現代化的重要戰略選擇,對于推進危險化學品安全管理數字化、網絡化、智能化,高效推動質量變革、效率變革、動力變革,具有十分積極的意義。為落實《“工業互聯網+安全生產”行動計劃(2021-2023年)》,特制定本方案。
一、總體要求
(一)指導思想
以習近平新時代中國特色社會主義思想為指導,全面貫徹落實習近平總書記關于推進應急管理體系和能力現代化、建設網絡強國、數字中國和加快工業互聯網發展等重要指示批示精神,立足新發展階段、貫徹新發展理念、構建新發展格局,把危險化學品安全擺在防范化解重大風險的突出位置,牢固樹立安全發展理念,堅持人民至上、生命至上,推進新一代信息技術和危險化學品安全生產深度融合,實現數字化轉型、智能化升級,強化安全生產基礎和技術創新能力,構建“工業互聯網+危化安全生產”技術體系和應用生態系統,提升安全生產風險感知評估、監測預警和響應處置能力,排查化解潛在風險,牢牢守住不發生系統性風險的底線,為促進企業和監管部門安全管理數字化轉型賦能。
“工業互聯網+危化安全生產”整體架構設計上,按照感知層、企業層、園區層、政府層“多層布局、三級聯動”的思路,推動企業、園區、行業、政府各主體多級協同、縱向貫通,覆蓋危險化學品生產、儲存、使用、經營、運輸等各環節,實現全要素、全價值橫向一體化。
(二)指導原則
――堅持立足實戰。緊扣危險化學品安全生產的難點、痛點、堵點,深入分析企業、化工園區、行業監管與國家治理的現實需求,扎實做好“工業互聯網+危化安全生產”實踐應用。
――堅持示范引領。選擇試點企業、試點園區、試點省份先行建設,形成可復制可推廣和成熟有效的解決方案,有效帶動“工業互聯網+危化安全生產”試點建設。
――堅持降本增效。通過工業互聯網賦能,創新化工行業企業安全管理新模式、新路徑,有效促進企業資源集約化利用、高效化配置,消除風險隱患,降低企業運營成本和社會安全成本。
――堅持系統觀念。按照“政府引導、企業主體”原則,充分調動各方面積極性,多方參與保障信息和系統安全,不走錯路、少走彎路,構建開放型生態系統。
(三)建設目標
堅持系統謀劃、試點先行,打造一批應用場景、工業APP和工業機理模型,力爭通過三年時間的努力,構建“工業互聯網+危化安全生產”的初步框架。
1.企業。以信息化促進企業數字化、智能化轉型升級,推動操作控制智能化、風險預警精準化、危險作業無人化、運維輔助遠程化,提升安全生產管理的可預測、可管控水平。強化企業快速感知、實時監測、超前預警、動態優化、智能決策、聯動處置、系統評估、全局協同能力,實現提質增效、消患固本,打造企業工業互聯網新基礎設施,建設企業標識節點并與行業二級節點對接,為企業新發展注入新動能。
2.園區。通過打造工業互聯網網絡、平臺、安全三大體系,建設全要素網絡化連接、敏捷化響應和自動化調配能力,實現不同企業、不同部門與不同層級之間的協同聯動,全面開展安全生產風險研判、應急演練和隱患排查,推動安全生產“三個轉變”,推動科技創新、產業生態、配套服務在園區內外的滲透及融合發展,提升政府對園區的高效協作、精準扶持、有效監管,實現新園區建設和已有園區安全、可持續發展。
3.行業。堅持工業互聯網與安全生產同規劃、同部署、同發展,依托國家工業互聯網大數據中心,建設“工業互聯網+危化安全生產”分中心。依托國家骨干網絡,完善危險化學品領域工業互聯網標識解析二級節點布局,與國家頂級節點對接,建設危險化學品工業互聯網數據支撐平臺、安全監管平臺。推動危險化學品安全管理經驗知識的軟件化沉淀和智能化應用,公開遴選和推薦數字孿生、全要素網絡化連接和智能化管控解決方案,培育壯大解決方案提供商和服務團隊,扎實推進工業互聯網與危險化學品安全生產的深入融合應用。以信息化推進危險化學品安全治理體系和治理能力現代化,提高監測預警能力,實現精準治理,精準預警,精準搶險救援,精準恢復重建,精準監管執法。
4.政府。布局涵蓋生產、儲存、使用、經營、運輸等環節的危險化學品全產業鏈協同,向上延伸至衛星、5G等工業互聯網領域,獲取地質、水文、氣象、精確定位等信息,服務于規劃準入和安全監管,向下延伸至能源等其他工業互聯網領域,將產業鏈與供應鏈深度融合,促進價值鏈提升,系統構建“工業互聯網+危化安全生產”的初步框架,優化產業結構和布局,延伸產業鏈,提升全過程、全要素的安全生產水平,推進行業轉型升級和高質量發展。
二、重點內容
(一)場景
1.企業應用場景
(1)企業安全信息數據庫建設與數字交付。推動企業建立完善企業安全信息數據庫,納入化學品安全技術說明書(MSDS)、工藝技術、設備設施、設計變更、施工安裝、檢維修、檢測檢驗、評估評價、特殊作業、人員資質培訓、承包商管理、值班值守、巡查巡檢、隱患排查治理、制度標準等信息并及時動態更新,整合推動企業資源計劃(ERP)、制造執行系統(MES)、供應鏈管理(SCM)等相關系統“上云上平臺”,為實現數字交付和數字孿生奠定基礎。
(2)重大危險源管理。以危險化學品重大危險源安全生產風險監測預警系統為基礎,結合設備設施信息數據庫,拓展對安全閥、緊急切斷閥、消防泵、安全儀表系統等安全設施狀態實時監控;以溫度、液位、壓力、可燃氣體濃度、有毒氣體濃度、組分、流量等重大危險源重點監控參數以及視頻智能分析信息和聯鎖投用情況、能源(水電氣風熱等)綜合管理數據為基礎,結合周邊地理、氣象環境條件、人口分布、歷史事故信息等建立重大危險源安全風險預警模型,實現對安全風險全面監測并精準預警。除涉及國家秘密、商業秘密的項目外,企業應通過應急管理部門官網等渠道將重大危險源安全評價報告全文對外公開,接受社會監督和查詢。
(3)作業許可和作業過程管理。通過將動火作業、受限空間作業、臨時用電作業等特殊作業審批許可條件條目化、電子化、流程化,許可審批人員現場對照條目核實,上傳現場檢測照片等附件,只有滿足全部作業條件后,方可簽發作業許可,并通過信息化手段對作業全程進行過程和痕跡管理,從而實現特殊作業申請、審查、許可、監護、驗收全流程信息化、規范化、程序化管理。逐步將作業條件條目化、程序化審批許可拓展到液化天然氣、液化石油氣、液氯、液氨等裝卸作業及聯鎖摘除、恢復、變更中。鼓勵企業用滿足現場使用條件的電子鎖將受限空間、臨時配電箱上鎖,只有經現場審核滿足作業許可前置條件后,才能下發開鎖授權碼開鎖,從而避免“先作業、后審批”。當作業現場氣體探測器檢測到可燃氣體、有毒氣體超標或氧含量不在標準范圍,視頻監控研判中斷作業超過規定時限后、未再次上傳氣體分析數據等現象后,自動向作業、監護等人員發送報警信息,杜絕動火作業“中斷作業超時、未檢測”、“氣體超標、繼續作業”等不安全行為。當監測到受限空間連續作業超過規定時限,而未再次上傳氣體分析數據,自動向作業、監護等人員發送報警信息,避免“連續作業超時不檢測”的不安全行為。
(4)培訓管理。企業按照法律、行政法規、規章的規定以及國家標準、行業標準的要求,結合自身生產工藝特點,充分利用互聯網資源或者委托第三方定制開發培訓系統,運用虛擬現實(VR)、增強現實(AR)、混合現實(MR)及數字孿生技術,對全體員工進行線上全景式和浸入式培訓;根據崗位、職責不同,結合員工的學歷、從業經歷、特種作業資質等情況,設置相對應的培訓考核內容;通過自動積分及獎懲機制,激發企業全員職工積極主動學習,從而實現全行業全員的安全能力提升。當相關法律、行政法規、規章、國家標準和行業標準發生變更后,企業可及時組織相關職工借助信息化手段進行專題培訓、考核;企業定制開發的培訓考核軟件應預留對接政府端接口,將相關培訓考核統計情況適時上傳至地方應急管理部門。
(5)風險分級管控和隱患排查治理管理。以風險分級管控和隱患排查治理雙重預防體系建設為契機,基于《危險化學品企業安全風險隱患排查治理導則》,結合企業實際生產工藝特點,發動全部職工開展崗位安全風險辨識,借助總圖、安全、工藝、電氣設備、儀表、應急管理和職業健康等行業專家智慧,建立企業各崗位風險清單;按照可能性與后果嚴重程度將風險清單進行分類分級,按照職責層級與崗位不同,細化各層級安全管理人員、操作人員的安全風險責任清單,并與管理人員、操作人員巡檢系統相結合,通過智能化巡檢,構建風險分級管控和隱患排查治理的閉環管理系統,與企業日常安全管理工作深度融合,壓實操作員、技術員、班組長、車間主任、廠長、董事長等各級崗位責任,實現風險分級管控和隱患排查治理“最后一公里”落實。
(6)設備完整性管理與預測性維修。基于同類設備故障案例庫和專家知識庫,建立設備異常狀態預警模型,應用AI及自愈技術,開發設備運行狀態監測信息系統和建立遠程診斷預警中心,具備大機組、關鍵機泵及壓力容器、常壓關鍵容器等設備健康狀態評估、故障趨勢預測功能,從而實現機組振動嚴重、旋轉不平衡失速、儲罐滲漏、管道腐蝕、軸承損壞等設備異常工況和失效風險提前報警,轉變傳統的被動維護、周期性維護和預防性維護為預測性維護,避免停機生產損失、過剩檢維修、超量備件儲備、過度依賴個人經驗,有效減少設備故障,遏制因設備失效引發事故,確保設備服役期間安全可靠長周期運行。
(7)承包商管理。基于承包商資質等級、類似業績、過往表現、安全管理能力和項目配備人員素質等因素,建立承包商表現評價指標體系,研發承包商管理信息系統,實現對承包商資格預審、招投標管理、選擇、簽約、安全培訓考核、作業全過程監管、表現評價、續用或退出等全流程信息化動態管理。承包商管理信息系統預留接口,將發生生產安全事故、出現嚴重施工質量隱患的承包商及其管理、技術人員等信息推送給同類企業及當地政府應急管理部門、住房城鄉建設部門等,逐步實現不合格承包商動態淘汰機制,提升承包商服務能力。
(8)自動化過程控制優化。以原國家安全監管總局公布的18種重點監管危險化工工藝為切入點,通過拓展傳感器的泛在感知,實現多源設備、異構系統、作業環境、人員、庫存等數據的全面感知,將裝置運行的實時狀態、運行模式實時顯示,增強對危險工藝的全方位全流程監控。在重點裝置、關鍵節點部署數據分析算法,在邊緣控制器上集成智能控制引擎,實現對工藝過程的自動調整和優化。
(9)流通管理。結合電子標簽、唯一標識和區塊鏈等技術,打通產業鏈條,重點研發供應鏈擾動緩解模型、供應鏈柔性作業模型、供應鏈均衡協調模型、成本和風險平衡模型等,防范因市場波動等外部因素帶來的安全生產風險。對生產、儲存、使用、經營、運輸等各環節進行全過程信息化管理和監控,實現危險化學品來源可循、去向可溯、狀態可控。
(10)敏捷應急。通過工業互聯網全面賦能化工企業,覆蓋應急管理的預防、準備、響應、恢復全部4個階段,應用VR和AI技術,實現應急處置輔助資料的精準推送、應急資源的實時更新、應急救援的智能決策、應急隊伍的快速聯動和應急過程的全程記錄。
(11)工藝生產報警優化管理。采集企業集散控制系統(DCS)內的工藝生產數據,建立工藝報警臺賬和信息庫,對報警閾值進行管理和配置,建立報警的相關性算法機制,通過與MES等系統的融合,對常駐報警、重復報警、報警指標的處置與確認時間等進行多維度、透視化的分析,找出多個報警之間的相關性,為報警原因的分析和報警的處理提供智能化建議。
(12)封閉管理。通過“視頻監控+AI”算法,實現對企業人員、車輛進出的身份識別和數量的統計和監管。對入侵和緊急報警系統、視頻監控系統與人員定位系統進行統一管理且能實現區域劃分和級別管理,并在電子地圖顯示監測點位置,實時顯示各監測點數據、狀態及監控圖像。聯動入侵和緊急報警系統、視頻監控系統、門禁系統、人員與車輛信息管理系統、訪客在線管理系統、人員定位系統等,對人員與車輛按照時間線進行記錄跟蹤查詢展示,自動調閱視頻監控記錄。
(13)企業安全生產分析預警。完善企業安全生產預警模型,從企業的靜態風險、特殊作業、隱患治理、裝置布局、變更管理、能源綜合管理、應急預案、培訓及人員素質、消防設施、報警等方面進行統計、分析和計算,得到企業安全生產預警指數值,并生成安全生產預警指數鐳射圖,定量化展示企業安全生產現狀和趨勢。
(14)人員不安全行為管控。實現對作業人員數量、人員身份資質等方面的認證及監管;對各類人員不安全行為(如脫崗、進入危險區域等)進行識別、監測及管控;結合生產工藝設備升級,對違規操作、誤操作和未授權操作等進行防范;探索基于人員行為因素的標準操作規程智能設計與實施。
(15)作業環境、異常狀態監控。結合固定及移動式監控設備,實現對企業作業環境及異常狀態的自動監控、智能分析和及時預警,重點覆蓋煙霧、火焰、氣體傳感器盲區、裝置周界、裝置高點和巡檢不易達等位置,并能在極端天氣、事故災害等特殊情況下運行,實現全景式、全天候的監控。
(16)績效考核和安全審計。對企業安全生產目標責任的制定、分解、實施、檢查、匯總分析、指標考核進行信息化管理,結合安全目標指標和安全績效標準,生成企業安全績效考核清單,推動企業安全生產主體責任落實。基于企業安全生產管理在運作上的整體表現,建立企業生產安全審計指標體系,在生產安全審計系統中實時動態展示企業安全管理成效。
(17)能源綜合管理。對企業能源數據(水電氣風熱等)進行在線采集、計算、分析及處理,動態展示能源管理統計報表、平衡分析和預測分析結果等,實現企業能源物料平衡、優化調度、能源設備運行與管理,防范各類由公用工程失效等造成的生產安全事故,提升整體能源管理和安全生產水平。
2.集團公司應用場景
立足集團層面危險化學品安全生產全流程經營和管理需求,覆蓋各層級企業安全生產信息、重大危險源管理、作業和作業過程許可管理、培訓管理、風險分級管控和隱患排查治理管理、設備完整性管理與預測性維修、承包商管理、自動化過程控制優化、流通管理、敏捷應急、工藝生產報警管理、封閉管理、企業安全生產分析預警、人員不安全行為管控、廠區作業環境及異常狀態監控、績效考核和安全審計、能源綜合管理等應用需求,按照統一的數據、模型、接口等建設標準規范匯聚各級子分公司數據,建立集團層面統一的工業互聯網調度、安全管理和聯動應急指揮平臺,依托骨干企業建立二級節點的分節點,服務全集團安全生產全要素、全流程在線智能分析和管理,同時,實現集團內外、政企之間信息共享、上下貫通。
3.化工園區及行業應用場景
(1)企業安全管理體系運行狀態監控。從穩定性、準確性、時效性、安全性的角度,開展企業“工業互聯網+危化安全生產”體系運轉工作的監控監管和效能評估研究,提出相關評估考評的建議,實現園區和監管部門對企業“工業互聯網+危化安全生產”體系運轉工作的績效考評。
(2)重大危險源安全生產風險監測預警平臺應用。圍繞感知數據、生產工藝、設備設施等維度,通過歷史資料分析、模擬推演等方式,建立安全生產風險分類分級預警樣本庫。基于樣本庫、深度學習算法,對安全生產風險預警模型進行訓練及優化并進行測試,形成較為可靠并能夠動態迭代、不斷完善的安全生產風險監測預警模型。制定風險特征庫和失效數據庫標準,分析各類感知數據,通過數據和風險類別、風險程度等指標之間的對應關系形成風險特征模型,通過數據和零部件失效指標之間的對應關系形成零部件失效特征模型。依托邊緣云建設,將上述特征模型分發到邊緣端,加速對安全生產風險的分析預判,從而實現智能預警和超前預警。
(3)提升安全生產許可、監管、執法信息化水平。積極推動安全許可信息化、許可條件條目化,研發智能許可終端或APP,提高安全許可水平和效率;通過對接“互聯網+監管”、“互聯網+執法”等平臺,實現監管執法數據與工業互聯網數據的融合,推動各級各類執法終端接入工業互聯網,確保執法全程可視化可追溯,實現透明、公開、客觀、公正、高效的閉環管理。
(4)探索第三方評價評估云端化和動態化。探索基于工業互聯網的安全評價、安全責任保險、安全生產標準化等業務的開展,將工業互聯網大數據用于評估評價的各個環節和流程,提升評估評價的科學性和客觀性。建立評估評價的動態調整和公開機制,實現各類評價評估報告的電子化備案和公示,隨時備查,可看可舉報。
(5)誠信體系管理。實現企業、機構、專家、從業人員等信用積分制量化管理。圍繞從業時間、從業經歷、學歷、級別、職稱、資質證書、同行互評、投訴數量、懲處獲獎數量、服務對象安全管理水平等方面,建立安全生產專家、從業人員服務能力及信用積分量化考評指標體系;從資質、規模、所有制、人員結構、項目經歷、服務年限、收費標準和服務對象安全管理水平等方面,建立第三方服務機構(設計、評價、檢測、評估、咨詢)服務能力及信用積分量化考評指標體系;建立量化分級管理行業專家、第三方服務機構及人員的工作機制,研究建立行業專家、第三方服務機構及人員技術服務能力信息化管理系統,實現動態化管理,建立健康、可持續的第三方技術服務能力量化管理體系,從而更好地為園區及監管部門提供技術支撐。
(6)封閉化管理。以園區的周界和地理信息為基礎,通過在園區設置電子圍欄、人/車/物管控、定位和軌跡管理、門禁管理、入侵和緊急報警、視頻監控系統,在園區周界形成閉合區域。建立電子巡查系統,巡查過程可以在二維或三維電子地圖上對出入人員、車輛、物流的身份進行實時跟蹤、展示、記錄保存與統計分析。對訪客進行在線管理,支持在線預約,預約審批通過后的訪客人員和車輛信息自動發送至被授權的出入口,對訪客區域授權、異常行為和黑名單進行管理。
(7)易燃易爆有毒有害氣體預警報警。按照可燃有毒氣體檢測報警設計標準的建設要求,與企業建設的可燃有毒氣體檢測報警系統(GDS)和火災及消防監控系統進行標準工業協議的數值通訊,建立可燃有毒易燃易爆實時數值可視化監控系統,并與園區、政府等管理部門的系統進行對接,進行預警報警信息的處理與推送,增強對企業的監管。
(8)園區、區域安全生產分析預警。完善園區、區域安全生產預警模型,基于各企業的安全生產預警指數相關數據等進行統計、分析和計算,得到園區、區域安全生產預警指數值,并生成安全生產預警指數鐳射圖,定量化展示園區、區域安全生產現狀和趨勢。對可能發生的危險進行事先預報,提請園區和監管部門及時、有針對性地采取預防措施,從源頭上控制各種不安全因素,最大限度地消除和降低風險。
(9)園區敏捷聯動應急。針對園區應急管理特點,圍繞預防、準備、響應、恢復全部4個階段,應用VR、AI和大數據技術,匯聚園區企業風險、應急資源、應急預案等基礎應急管理信息,整合園區企業地理、視頻監控、廣播、門禁、大屏、危險化學品監測預警等已有系統信息,實現園區范圍內風險的精準防控和事故狀態下快速形成統一指揮、智能決策、協同聯動的應急救援能力。
4.政府應用場景
聚焦政府層面危險化學品全方位管控及監管需求,建設部、省、市、縣級“工業互聯網+危化安全生產”公共服務系統,涵蓋企業安全管理體系運行狀態監控、重大危險源安全生產風險監測預警平臺應用、提升安全生產許可和監管及執法信息化水平、探索第三方評價評估云端化和動態化、誠信體系管理、易燃易爆有毒有害氣體預警報警、園區及區域安全生產分析預警等應用需求,實現對各企業、園區、行業及地方(省、市、縣)工業互聯網數字化建設轉型提供有效支持、指導和評估,推動信息化技術和危險化學品安全生產深度融合,調整產業布局,優化產業結構。公共服務系統設立信息總覽、文檔服務、標識解析、知識沉淀、成果推廣、成效評估、需求對接、試點項目管理、公共服務、新聞動態等業務功能模塊,搭建開放、創新、包容、互信的信息共享機制,助力“工業互聯網+危化安全生產”的信息化建設及安全監管模式創新,實現數字化轉型、智能化升級,提升危險化學品領域本質安全及安全監管水平。
(二)工業APP
1.MSDS APP。可查詢企業化學品安全技術說明書,包含企業標識、危險性概述、組分/組成信息、急救措施、消防措施、泄漏應急處置、操作處置與儲存、接觸控制和個體防護、理化特性、穩定性和反應性、毒理學信息、生態學信息、廢棄處置、運輸信息和法規信息等內容;支持按照化學品名稱、CAS號進行模糊、精確查詢;支持內容更新、化學品種類更新。
2.設備完整性管理與預測性維修APP。支持查看、編輯企業的工藝設備、儀表設備、應急設備以及控制設備的設備數據庫信息,包含設備的基本臺賬信息、性能指標、操作方法、維護方案以及運行環境,實現從采購、安裝調試、運行到退役報廢的全生命周期的過程管理;支持對各類設備進行分類管理;可查看各類設備當前運行參數、健康狀況、劣化趨勢、預測性故障、檢維修記錄、安全風險等;支持按照設備類型、責任人、故障類型、故障數量、檢維修時間、檢維修數量等條件進行查詢統計。
3.控制系統性能診斷APP。從響應時間、響應準確性、抗干擾性、穩定性等角度對DCS、安全儀表系統(SIS)、緊急停車系統(ESD)、GDS等各類控制系統的控制回路進行控制性能診斷分析,對影響控制系統控制性能的異常及故障原因進行辨別分析,給出診斷報告、處置建議和預警提醒;支持通過名稱、編號等條件,進行查詢查看任一控制回路上的控制器、執行器以及采集設備的基本信息和當前狀態。
4.自動化過程控制優化APP。具備對化工工藝控制過程的持續監控及可視化展示功能,具備工藝過程調整模擬仿真功能,具備利用大數據分析、遠程分析等方式發現工藝過程的瓶頸、缺陷并提出優化建議,輔助工藝控制決策。能夠對工藝整體性能及安全性進行動態評估和持續優化。
5.重大危險源管理APP。支持查看儲罐、裝置、倉庫等處的液位、溫度、壓力和氣體濃度的實時監測數據、歷史數據、報警數據,DCS、SIS系統聯鎖運行狀態,聯鎖投用、摘除、恢復以及變更歷史信息,視頻監控畫面信息,安全承諾信息;可查看重大危險源物料的最大儲量產能和具體實時儲量產能分布;支持通過設備名稱、編號、重大危險源等級和名稱進行精確和模糊查詢;可接收各類預警推送信息;也可查看重大危險源的安全評價報告,并支持全文內容查詢。
6.作業許可和作業過程管理APP。根據角色權限可進行職責范圍內特殊作業條目化審批,支持查看特殊作業審批許可流程;支持接收特殊作業不安全行為報警推送信息;支持按照時間、區域維度對特殊作業進行統計分析;支持記錄現場監護人員和管理人員對特殊作業的監管意見。
7.培訓管理APP。根據角色崗位、層級不同,可選擇相應的培訓課程進行線上學習,支持學習后進行線上考核、評分、復考;支持查看個人培訓考核年度計劃、當前進度、積分排名;支持臨時增加培訓考核內容的功能。
8.風險分級管控和隱患排查治理管理APP。支持按照崗位查看各自責任范圍內的風險清單、風險后果、風險防范處置措施、現場巡查內容明細;支持查看責任范圍內隱患的處置流程和當前進度,具備隱患處置催辦功能;支持上報巡查過程中發現的新隱患及其相應附件材料。
9.承包商管理APP。支持查看相關專業領域內承包商隊伍基本信息、表現評分、歷史業績、事故信息;支持對承包商服務過程進行全流程監管檢查信息上傳、表現打分;支持承包商入場安全培訓范圍選擇、培訓考核打分。
10.人員定位APP。具備人員實時定位功能,支持任一區域人員數量統計、GIS可視化展示,可聯動周邊視頻監控攝像機,詳細查看人員狀態;具備區域管控功能,支持對超員、聚集、串崗等違規實時報警;具備人員活動軌跡分析功能,支持人員歷史軌跡查詢,也可實現巡檢人員改變路線、長期停留等異常工況的報警功能。
11.智能巡檢APP。支持管理人員制定巡檢路線、巡檢標準、巡檢操作規范,作業人員自動通過智能巡檢終端,獲取巡檢任務(巡檢路線及匹配巡檢內容);支持巡檢人員按規定時間、規定位置、規定要求完成數據采集、作業現場環境、作業結果、事件記錄等信息實時傳輸回管理后臺,從而實現內外操人員共享生產數據,提升巡檢操作數字化、智能化、作業成果知識化水平,提高企業安全生產管理水平。
12.智能事故與應急處置APP。具備事故信息反饋、相關應急處置資料推送、事故原因分析、整改及跟蹤全流程管理功能的智能系統及終端,當發生事故信息報送時,在系統內產生報警,迅速向各級應急處置鏈上的相關應急救援人員發送信息,當進入應急處置流程時,基于面向5G的異構融合一體化定位技術,借助GIS“一張圖”平臺及智能探測傳感裝備,通過真實地理信息數據,提高危險化學品廠區內、園區內定位精度,實現人員的米級精確定位,快速提供救援人員所在位置,及數字化、可視化相關崗位、重點工藝、關鍵設備知識和周邊應急救援資源。各層級應急人員可通過手持終端、電腦反饋應急處置措施完成情況,確保應急信息及時傳遞,結束應急處置流程后上報。所有事故信息將形成企業事故案例庫,用于總結分析。
13.應急資源目錄及數據庫管理APP。建立面向工業互聯網的安全應急資源目錄及數據庫,構建知識圖譜并實現可視化,對企業、園區、政府應急資源數據進行特征提取、分類融合,支撐構建“工業互聯網+危化安全生產”信息化的應急資源數據平臺。
14.應急救援仿真模擬推演APP。針對企業具體情況,制作三維場景模型及其配套工藝設備三維模型,將文字腳本通過系統的模型庫管理模塊及可視化編輯模塊實現腳本可視化,可以管理編輯每個角色在應急救援過程中的任務,實現突發事件模擬仿真、事態分析和應對策略建議,對處置突發事件的步驟、各方應急救援人員協調配合和具體處置措施進行模擬培訓和演練。
15.多主體協同應急處置模擬仿真APP。針對園區、區域各類突發事件場景進行三維仿真模擬,通過建立局域網地圖,借助VR、AR、MR等外設設備,各職能部門進入指定角色,不同角色具有不同的操作功能,現場總指揮可通過系統根據實際情況提供的應急資源以及氣象等條件,完成事故救援的指揮部署,各協同角色根據總控端下達的指令,完成應急救援的協同任務,實現多點、多線程協同開展救援任務。
16.智慧化園區安全應急管理APP。基于大數據、衛星遙感監測等技術實現重點區域的水電氣、火情、安防等數據獲取,利用遙感完成信息提取與數據分析,實現極早期預警。利用智能傳感設備通過工業無線網等通訊方式及時獲取相關的數據信息,通過云端平臺的數據分析實現對設備的安全監測,對數據異常的設備及時發送報警信息。基于準確識別潛在安全隱患空間分布,實現協同偵測與應急處置,對采集的數據信息及時進行分析,發布相關應急輔助決策和警情。通過對各道路、疏散通道的信息采集及時發布對應的疏散決策。
17.封閉管理APP。基于人員與車輛進出口設置門禁系統,對出入人員與車輛的身份進行識別,出入記錄自動保存與統計分析。實現對園區和企業周界、視頻監控、出入控制、電子巡查等各類監測傳感器自動報警及人工報警的接警與處警,處警任務支持以語音、文字等方式發送至APP,并建立警情記錄。
18.安全生產預警指數APP。支持錄入企業日常隱患排查結果和各類儀器儀表監測檢測等數據,通過對歷史數據、即時數據的整理、分析、存儲,建立安全預警數據檔案。支持直觀、動態反映企業和園區安全生產現狀的安全生產預警指數曲線圖,以及安全生產趨勢圖。
19.人員不安全行為管理APP。針對企業內特殊作業,利用固定及移動監控裝置的圖像進行智能識別分析,發現作業人員倒地、勞動防護用品違規佩戴、違規作業等異常現象,對作業周邊人員往來和作業安全管理進行預警監測提醒。
20.視頻智能預警APP。基于企業已部署的攝像頭和硬盤錄像機,建立視頻聯網平臺,采用AI算法,對攝像頭監控的畫面進行智能分析,實現火災、煙霧、泄漏等進行全方位的識別和記錄,并且對相關人員進行提醒。
21.危險化學品全生命周期、全流程監管APP。基于大數據、衛片、電子標簽、區塊鏈等技術,對危險化學品生產、經營、儲存、運輸、使用等全生命周期信息進行綜合管理,通過采集危險化學品企業生產經營數據與危險化學品運輸流向數據,建立危險化學品全生命周期數據管理系統。通過對危險化學品運輸路線、運輸人員、運輸工具、周邊環境綜合監控,建立危險化學品運輸過程中的實時監控平臺與危險化學品企業購銷使用跟蹤預警系統,對危險化學品全生命周期、全流程進行跟蹤管理,支撐協同應急處置過程。
(三)工業機理模型
1.重大危險源安全生產風險評估和預警模型。以溫度、液位、壓力、可燃氣體濃度、有毒氣體濃度、組分、流量等重大危險源重點監控參數以及視頻智能分析信息和聯鎖投用情況為基礎,結合周邊地理、氣象環境條件、人口分布、歷史事故信息等,優化完善危險化學品重大危險源安全風險評估模型,實現對危險化學品重大危險源安全風險進行實時評估。
2.培訓效果評估模型。基于培訓完成后的事故數據、未遂事件數據、設備維修數據、執法處罰數據、作業不安全行為數據、工藝波動報警數據等信息,建立培訓效果評估模型,檢驗企業安全培訓質量,并據此提出針對性的培訓效果提升措施。
3.承包商表現評估模型。基于承包商資質等級、歷史事故信息、人員配備、不安全作業行為、執法處罰數據、驗收評價意見、施工進度安排、后期維保響應及處置效果等信息,建立承包商表現評估模型,實現對承包商表現量化動態管理。
4.設備健康評估模型。基于設備的振動、腐蝕、溫度、變形、偏轉、抖動等多種信息,結合專家經驗和典型設備故障事故案例,利用多源信息融合與機器學習技術,充分利用在線、多維度和細微尺度的特征信息描述裝備的健康程度,構建設備健康狀態評估模型,并根據實際應用效果,不斷通過參數調優、增加變量、算法升級等方式優化迭代模型。
5.設備預測性檢維修模型。基于AI、機器學習、聚類分析等先進算法技術,對海量典型設備故障案例和數據開展數據挖掘分析,獲取設備健康狀態劣化啟動時的振動、聲、光、電、熱、磁等多種特征以及劣化加速失效的時間點和關鍵指標發展趨勢,從而建立設備預測性檢維修量化模型,自動生成設備預測性檢維修的時間點和推薦檢維修方法,避免設備受損、意外停機和發生生產安全事故。
6.控制系統性能診斷模型。基于控制系統控制回路的響應時間、響應準確性、抗干擾性、穩定性等指標,結合控制器、執行器和采集設備的運行健康狀態和失效歷史數據等信息,建立DCS、SIS、ESD、GDS等控制系統控制性能分析模型,對控制系統的控制性能進行量化評估。
7.優化控制模型。圍繞生產工藝,重點研發工藝流程模擬優化模型、聚合物反應模型、換熱網絡優化模型、能量系統優化模型、生產質量管控模型,以實現企業生產工藝流程優化升級,降低失控風險。
8.全流程監管模型。結合危險化學品運輸流向可視化跟蹤預警模型、危險化學品流向數量閉合校驗模型、危險化學品運輸超量預警模型、運輸流向異常變化跟蹤預警模型及危險化學品運輸流向時空集聚跟蹤預警模型,對危險化學品全生命周期進行跟蹤管理。
9.安全生產預警指數模型。基于人、物、環境、管理、事故等反映企業和園區生產及事故特征的影響指標,建立安全生產預警指數模型,通過數據統計、計算、分析,定量化表示生產安全狀態,得到企業或園區某一時間生產安全狀態的數值,對安全生產狀況作出科學、綜合、定量的判斷。
10.人員異常智能分析模型。建立人員不安全行為樣本庫,利用人體目標監測、底層特征提取、人體行為建模、人體行為識別等算法,實現對人體目標的追蹤和人員不安全行為的識別,并對不安全行為進行分級預警。
11.作業環境、異常狀態識別分析模型。利用遠距離紅外探測技術、紅外熱成像分析、可見光分析、激光光譜分析等方法,結合危險化學品領域常見的氣體光譜數據,對火災、煙霧、泄漏等異常情況進行識別。同時結合氣體擴散模型、火災傳播模型等,對異常情況的嚴重程度進行分析判斷,并進行分級預警。
三、重點工作
(一)“一平臺、一中心”建設
在《“工業互聯網+安全生產”行動計劃(2021-2023年)》部署的“一個中心,兩個平臺”建設框架下,整合現有的危險化學品安全生產風險監測預警系統、中國安全生產大數據平臺等系統平臺數據,加快建設危險化學品安全生產監管平臺,建成一系列覆蓋“人、機、物、環、管”的危險化學品安全生產數據庫(見表1),形成“工業互聯網+危化安全生產”行業分中心。同時,積極推動地方各級平臺和中心建設應用工作,逐步建成“工業互聯網+安全生產”建設應用體系。
表 1 “工業互聯網+危化安全生產”數據庫

(二)標識解析二級節點建設
根據《工業互聯網標識解析二級節點建設導則》等相關文件要求并結合實際情況,建設“工業互聯網+危化安全生產”標識解析二級節點體系,主要包括:石油和天然氣開采業,石油、煤炭及其他燃料加工業,化學原料和化學制品制造業,醫藥制造業,化學纖維制造業,裝卸搬運和倉儲業(危險化學品)6個綜合型二級節點。綜合型二級節點之下根據行業體量規模等實際情況,可以按照《國民經濟行業分類》(GB/T 4754―2017)中所定義的“中類”或“小類”,進一步建設細分行業節點,不斷完善“工業互聯網+危化安全生產”標識解析二級節點體系。
(三)標識解析與服務
開展“工業互聯網+危化安全生產”標識解析與服務。工業互聯網標識解析體系為工業互聯網連接的對象提供統一的身份標識和解析服務,支撐企業、設備、原料、產品、工藝等數據流動和信息共享。“工業互聯網+危化安全生產”標識解析二級節點正式運行后,各類數據資源將在此匯聚沉淀,可為危險化學品各環節企業、行業主管部門和安全監管部門提供更好的數據管理服務,實現跨企業、跨行業、跨地區、跨部門的數據查詢和共享,同時通過開發各類工業數字化應用,可促進企業提質降本增效,提升企業風險管控能力和本質安全水平,助力應急管理體系及能力現代化和行業高質量發展。
(四)規劃方案
編制《全國“工業互聯網+危化安全生產”三年行動計劃》《全國“工業互聯網+危化安全生產”分中心建設規劃》《全國“工業互聯網+危化安全生產”數據支撐平臺建設規劃指南》《全國“工業互聯網+危化安全生產”應用監管平臺建設規劃指南》等規劃方案,從大處著眼,謀劃行業分中心、數據支撐平臺和應用監管平臺建設重點任務、關鍵工作、進度安排。
(五)技術性文件
編制《“工業互聯網+危化安全生產”體系架構》《“工業互聯網+危化安全生產”安全框架》《“工業互聯網+危化安全生產”行業數據接入指南》《“工業互聯網+危化安全生產”網絡部署指南》《“工業互聯網+危化安全生產”邊緣計算架構》《“工業互聯網+危化安全生產”數據分析指南》《“工業互聯網+危化安全生產”工業APP設計指南》《“工業互聯網+危化安全生產”工業APP培育指南》《“工業互聯網+危化安全生產”試點項目管理規范》等規范性文件,指導全國各地開展“工業互聯網+危化安全生產”系統建設。
(六)標準體系
編制《“工業互聯網+危化安全生產”管理體系基礎和術語》《“工業互聯網+危化安全生產”管理體系要求》《“工業互聯網+危化安全生產”管理體系實施指南》《“工業互聯網+危化安全生產”管理體系評定指南》等總體性標準。編制《“工業互聯網+危化安全生產”工業APP分類分級和測評標準》《“工業互聯網+危化安全生產”企業端數據接口規范》《“工業互聯網+危化安全生產”監管平臺端數據接口規范》《“工業互聯網+危化安全生產”大數據采集規范》《“工業互聯網+危化安全生產”數據標準化規范》等關鍵基礎共性標準,明確各地建立、實施、保持和改進實施過程中管理機制的通用方法,可規范、指導各地建設應用過程,并使其持續受控,形成獲取可持續競爭優勢所要求的信息化環境下的新型能力。
(七)感知層/邊緣層建設
結合人員、設備、物料、工藝和環境等方面安全風險清單,編制針對性好、操作性強的企業安全風險感知方案,全面接入企業的液位、溫度、壓力、料位、流量、閥位和介質組分等工藝參數,可燃氣體濃度、有毒氣體濃度或助燃氣體濃度等氣體濃度參數,氣溫、風速、風向等環境參數,明火和煙氣,重要物料機泵狀態,接地電阻及相關監測設備供電狀態,消防泵狀態和消防水池水位等消防重要參數,周界報警信號,音視頻和人員進出信息等關鍵參數;基于5G、北斗和激光速掃等技術,開發和部署專業智能感知設備及邊緣計算設備,兼容支持通用串行通信協議 用戶數據報協議/傳輸控制協議(Modbus UDP/TCP)、過程控制的對象連接與嵌入標準 實時數據訪問規范/統一架構(OPC DA/ UA)、消息隊列遙測傳輸(MQTT)、WebSocket等標準協議和私有協議,構建具備敏捷聯接、精準感知、低延遲的感知監測能力,實現不同格式、維度的數據融合,滿足企業安全風險管控在全局協同、優化控制和敏捷應急等方面的關鍵需求。
(八)安全保障
著眼工業互聯網安全防護,遵循相關安全規范,設計安全防護策略與安全管理體系,全面考慮裝置及設備安全、監測感知安全、處置恢復安全、網絡和通信安全、物理主機及環境安全、虛擬化安全、應用系統安全、用戶安全及數據傳輸與存儲安全等重點安全防護對象及場景,提供安全保障軟硬件配套設施及服務,確保工業互聯網健康有序發展。通過固件安全增強、漏洞修復加固、補丁升級管理、硬件安全增強、安全監測審計、加強認證授權、部署分布式拒絕服務(DDoS)防御體系、工業應用程序安全、主機入侵監測防護、漏洞掃描、資源訪問控制、信息完整性保護等安全措施保障核心數據的安全流轉及各業務區的正常運行,對物理、網絡、系統、應用、數據及用戶安全等實現可管可控。
(九)重大危險源管理
研究優化完善重大危險源安全生產風險監測預警模型;研究評估重大危險源安全生產風險監測預警系統運行指標體系;優化重大危險源安全生產風險監測預警系統功能;不斷提升重大危險源安全生產風險監測預警系統數據穩定性、完整性、準確性、實時性。
(十)智能巡檢
研究不同崗位現場巡檢重點內容清單;研發復雜環境下智能巡檢終端;研究巡檢信息遠程、可靠、雙向實時傳輸技術。
(十一)人員定位
基于Wi-Fi、藍牙、超寬帶(UWB)、射頻識別技術(RFID)等相關技術以及差分基站、全球定位系統(GPS)、北斗、定位標簽等信號終端設備,研究企業室外、室內和受限空間人員定位技術,實現在凈空區域高精度(亞米級)和復雜裝置、室內區域連續定位功能;研究人員定位數據長距離、高精度、連續傳輸技術;研究人員定位相關可穿戴設備。
(十二)設備狀態診斷
研究建立不同類別設備故障預測性維修的專家知識庫;研究基于多源數據融合分析的故障特征提取技術;研究確定不同設備運行健康狀態監控關鍵指標參數;研發相關高可靠性狀態監控設備。
(十三)培訓管理
基于崗位、層級、行業類別、區域差別,研究分類建立各崗位重點培訓范圍;研究建立培訓效果評價指標體系。
(十四)相關方管理
研究建立評價機構、檢測機構、設計單位、施工單位、監理機構、行業專家、技術咨詢單位以及從業人員的表現評價指標體系和分級分類標準。
(十五)危險作業無人化
研究確定各行業類別的企業存在的小概率、高風險作業清單;基于上述清單,探究基于工業互聯網的危險作業無人化的可行性及解決方案,研發相關無人化作業的系統及裝備,并進行能力驗證。
(十六)風險分級管控和隱患排查治理管理
研究建立各細分行業類別的企業不同崗位的風險辨識清單;研究建立不同安全風險分級管控標準;研究建立各細分行業類別企業不同崗位的隱患排查標準。
(十七)化工園區危險氣體大范圍速掃監測預警
在工業互聯網的環境下,支持化工園區及企業加快部署大范圍速掃監測預警裝備,快速監測化工園區危險氣體濃度、反演重構危險區域復雜危險氣體泄漏空間場分布,實現園區危險氣體濃度場數據的遠程、大范圍、快速監測和傳輸。
(十八)園區評估工作
跟蹤園區企業“工業互聯網+危化安全生產”體系運轉情況,通過采集工業生產過程相關的設備物理參數、工作狀態數據、性能數據及其環境數據等,從穩定性、準確性、時效性、安全性等角度構建評估指標體系,對“工業互聯網+危化安全生產”體系運轉進行效能評估。
(十九)重點城市、園區級預警中心建設
在現有全國危險化學品安全生產風險監測預警系統已聯網的基礎上,建立重點城市、園區級安全生產風險監測預警中心,開發安全生產風險模型和數據分析模塊,進行風險預警。推進邊緣云和5G+邊緣計算能力建設,下沉計算能力,實現精準預測、智能預警和超前預警。
(二十)誠信體系管理
建立安全生產專家、從業人員、第三方機構服務能力及信用積分量化考評指標體系,建立量化分級管理工作機制,研究建立安全生產專家、從業人員、第三方機構信息化管理系統,實現動態化管理。
(二十一)試點企業建設
推進“工業互聯網+危化安全生產”戰略的基礎是進行龍頭企業試點示范,培育一批化工行業示范效果好的企業級平臺,推動重點企業示范平臺部署,實現技術與應用雙驅動。
(二十二)試點園區建設
組織開展“工業互聯網+危化安全生產”園區試點工作,遴選一批可復制、易推廣的園區標桿應用,鼓勵建設具備創新性和示范性的園區級“工業互聯網+危化安全生產”安全管理和服務平臺,培育一批解決方案提供商。探索安全生產管理新方式,推動現場檢查向線上線下相結合檢查轉變、離散性檢查向持續監測轉變,提升行政管理效率。
(二十三)試點省份建設
以化工企業較多和工業互聯網基礎較好的省份為試點,將各地市、各部門、各企業節點的數據通過統一的格式和接口,建立起可驗證、可溯源、可確權的應急管理可信數據體系,實現協同共治。鼓勵試點省份充分發揮自主性,整合已建的信息化平臺和已有的數據資源,構建省級“工業互聯網+危化安全生產”安全監管和公共服務平臺及區域標識解析節點,創新監管模式,廣泛匯聚產業資源,支撐開展資源配置優化和創新生態構建,加快“工業互聯網+危化安全生產”建設。
(二十四)敏捷應急
將現有文本崗位應急處置卡進行數字化設計,提煉重構并云化處理,利用工業互聯網平臺匯聚相關崗位、重點工藝、關鍵設備知識庫,并形成覆蓋危險化學品生產、儲存、使用、經營和運輸等全產業鏈的系列化微服務組件,為危險化學品事故應急救援提供云端設計知識及工具服務。
(二十五)應急資源信息化
針對目前企業、園區、政府應急資源管理環節多,缺乏統一接口及現有的應急物資管理信息系統數據掌握不全面、數據更新速度較慢,供需雙方信息對接不暢,容易出現應急物資種類、時間上的供需失衡等問題,利用大數據解析、信息整合等手段,由傳統的數據孤島轉為信息化協同管理,推動企業、園區、園區周邊及政府應急資源的并行組織和協同優化。
四、試點與工程建設
(一)實施規劃
整體分三個階段,包括試點期、推廣期和完善期。試點期,以企業和園區示范工程建設為重點,初步構建“工業互聯網+危化安全生產”體系,推進企業數字化轉型。遴選一批可復制、易推廣的園區和企業標桿示范。推廣期,發揮試點示范的標桿引領作用,在化工行業全面推廣應用,進一步推動化工行業“自動化、數字化”升級改造,切實提升化工行業安全生產數字化、網絡化、智能化水平。在此基礎上,逐步擴大工業互聯網應用,貫通其他涉及危險化學品的行業,對危險化學品開展全生命周期追蹤治理,逐步實現企業、化工園區、監管部門信息共享、上下貫通。完善期,全面建成“工業互聯網+危化安全生產”運營體系,全面打通危險化學品生產、儲存、使用、經營、運輸等環節,并進一步促進產業鏈延伸,聯合相關部委,實現危險化學品全要素、全流程在線匯聚管理,激發產業新動能。
(二)試點原則
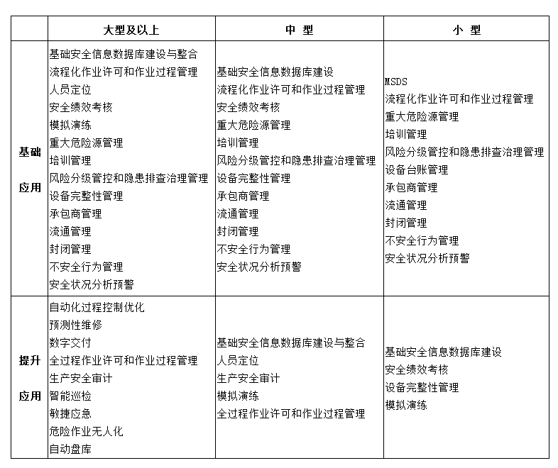
一是企業申報與政府遴選相結合。鼓勵符合建設規劃要求的企業自愿申報“工業互聯網+危化安全生產”試點,各省份根據實際情況遴選有一定基礎,有一定代表性,能夠覆蓋某一細分領域,可以形成可推廣成果的企業參加項目試點。應急管理部和地方各級應急管理部門將積極整合資源,建立協調機制,全力支持入選企業試點項目深入實施。二是分類與分期相結合。試點過程中將根據企業規模、企業現有基礎等情況,分類別設定重點建設內容(如表2),通過三年試點建設,構建“工業互聯網+危化安全生產”的初步框架,并在“十四五”期間全面推廣。三是單項試點與綜合試點相結合。試點過程中將采取單項試點和綜合試點相結合的方式。單項試點旨在對某一單項技術、場景或應用進行充分驗證,綜合試點旨在對多項技術、場景的融合應用進行全方位評估,沉淀一批有實效、可復制、可移植的先進經驗和成果并形成相應的技術規范。試點企業可以根據自身條件和發展需要,靈活選擇試點方式和試點內容。
五、保障措施
(一)加強組織領導
各地區要高度重視,把“工業互聯網+危化安全生產”作為推動危險化學品安全管理數字化轉型的關鍵抓手,建立工作推進機制,加大宣貫力度,精心組織安排,穩步推進建設方案落地。
(二)加強支持引導
各地區要結合本地區工業互聯網發展基礎及危險化學品安全生產特點,加強頂層設計,突出重點目標任務,制定扶持政策,加大資金支持力度,積極開展“工業互聯網+危化安全生產”建設應用工作。
三)加強示范引領
各地區要按照本方案確定的重點內容、重點工作、實施規劃、試點原則等要求,認真選擇試點單位,優化試點方案,強化生態支撐,開展試點評估,盡快形成試點成果。及時總結各地區建設應用的好經驗好做法,加強技術交流,形成示范帶動效應。
(四)加強開放合作
堅持開放、創新、包容、互信,打造涵蓋科研院所、行業協會、專用設備制造商、專業軟件服務商、數據服務商、系統集成商、通信技術企業、互聯網企業、應用開發者、企業用戶等的開放式“工業互聯網+危化安全生產”生態系統,推動各生態系統成員充分發揮各自優勢,創造最大價值。
表 2 示范工程重點建設內容

中華人民共和國國家發展和改革委員會 中華人民共和國工業和信息化部 中華人民共和國應急管理部 中華人民共和國生態環境部 中華人民共和國科學技術部 中華人民共和國財政部 中華人民共和國商務部 中國石油和化學工業聯合會
江蘇省發展和改革委員會 江蘇省工業和信息化廳 江蘇省財政廳 江蘇省生態環境廳 江蘇省科學技術廳 江蘇省商務廳 江蘇省應急管理廳 江蘇省市場監督管理局 江蘇省統計局
北京市化學工業協會 天津市石油和化工協會 遼寧省石油和化學工業協會 內蒙古石油和化學工業協會 重慶市石油與天然氣學會 河北省石油和化學工業協會 山西省化學工業協會 吉林省能源協會 黑龍江省石化行業協會 浙江省石油和化學工業行業協會 安徽省石油和化學工業協會 福建省石油和化學工業協會 江西省石油和化學工業協會 河南省石油和化學工業協會 湖北省石化行業協會 湖南省石油化學工業協會 廣東省石油和化學工業協會 海南省石油和化學工業行業協會 四川省化工行業協會 貴州省化學工業協會 云南省化工行業協會 陜西省經濟聯合會 甘肅省石化工業協會 青海省化工協會
電話:協會:025-8799064 學會:025-86799482
會員服務部:025-86918841
信息部:025-86910067
傳真:025-83755381
郵箱:jshghyxh@163.com
郵編:210019
地址:南京市夢都大街50號東樓(省科技工作者活動中心)5樓
蘇公網安備 32010502010057號
備案號:蘇ICP備2026013520號-2 “堅決打贏禁毒人民戰爭”專欄—法律法規
電話:025-8799064
會員服務部:86918841
信息部:86910067
傳真:025-83755381
郵箱:jshghyxh@163.com
郵編:210019
地址:南京市夢都大街50號東樓(省科技工作者活動中心)5樓