| 發布機構 | 中國石油和化學工業聯合會科技與裝備部 | ||
| 文件號 | 中石化聯科技發〔2023〕15號 | 制發日期 | 2023-12-12 |
各有關單位:
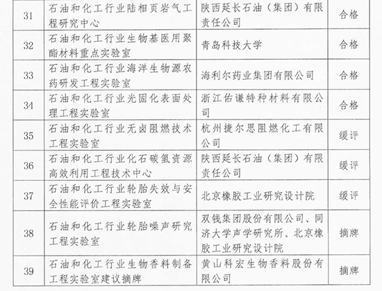
根據《石油和化工行業創新平臺評估管理辦法》等相關管理辦法的要求,中國石油和化學工業聯合會組織專家對“石油和化工行業致密油氣地質重點實驗室”等39家石油和化工行業創新平臺(以下簡稱“平臺”)進行了兩年定期評估。根據專家意見,現將評估結果公布如下:
依托萬華化學集團股份有限公司組建的“石油和化工行業水溶性聚氨酯樹脂工程實驗室”等12家平臺評估結果為優秀;依托山東泰星新材料股份有限公司組建的“石油和化工行業高分子材料無鹵阻燃劑工程實驗室”等15家平臺評估結果為良好;7家平臺評估結果為合格;3家平臺為緩評;2家平臺未達到考核要求,根據相關管理辦法,撤銷其創新平臺稱號。
希望各平臺及依托單位認真總結經驗,切實加強行業創新平臺建設和管理,營造有利于行業創新平臺發展的良好環境,加強科技創新,為引領和支撐行業高質量發展做出更大貢獻。
中國石油和化學工業聯合會科技與裝備部
2023年12月12日
附件:
2023年度石油和化工行業創新平臺評估結果



中華人民共和國國家發展和改革委員會 中華人民共和國工業和信息化部 中華人民共和國應急管理部 中華人民共和國生態環境部 中華人民共和國科學技術部 中華人民共和國財政部 中華人民共和國商務部 中國石油和化學工業聯合會
江蘇省發展和改革委員會 江蘇省工業和信息化廳 江蘇省財政廳 江蘇省生態環境廳 江蘇省科學技術廳 江蘇省商務廳 江蘇省應急管理廳 江蘇省市場監督管理局 江蘇省統計局
北京市化學工業協會 天津市石油和化工協會 遼寧省石油和化學工業協會 內蒙古石油和化學工業協會 重慶市石油與天然氣學會 河北省石油和化學工業協會 山西省化學工業協會 吉林省能源協會 黑龍江省石化行業協會 浙江省石油和化學工業行業協會 安徽省石油和化學工業協會 福建省石油和化學工業協會 江西省石油和化學工業協會 河南省石油和化學工業協會 湖北省石化行業協會 湖南省石油化學工業協會 廣東省石油和化學工業協會 海南省石油和化學工業行業協會 四川省化工行業協會 貴州省化學工業協會 云南省化工行業協會 陜西省經濟聯合會 甘肅省石化工業協會 青海省化工協會
電話:協會:025-8799064 學會:025-86799482
會員服務部:025-86918841
信息部:025-86910067
傳真:025-83755381
郵箱:jshghyxh@163.com
郵編:210019
地址:南京市夢都大街50號東樓(省科技工作者活動中心)5樓
蘇公網安備 32010502010057號
備案號:蘇ICP備2026013520號-2 “堅決打贏禁毒人民戰爭”專欄—法律法規
電話:025-8799064
會員服務部:86918841
信息部:86910067
傳真:025-83755381
郵箱:jshghyxh@163.com
郵編:210019
地址:南京市夢都大街50號東樓(省科技工作者活動中心)5樓